Совершенствование механизма управления в компании с использованием ИТ

Тема управления в организации достаточна многогранна и касается различных сторон деятельности сотрудников и организации их работы. В настоящей статье рассмотрим, какие возможности появляются в компании для повышения эффективности ее деятельности при совершенствовании механизма управления с применением информационных технологий.
В каждой компании складывается такая система управления, которая должна обеспечить ее деятельность наилучшим, т.е. наиболее эффективным способом, позволяющим успешно реализовать намеченную цель и выполнять возникающие при этом задачи. А всегда ли так получается? К сожалению, не всегда имеющаяся в компании система управления является наиболее оптимальной для выполнения стоящих перед руководством задач. Причиной этого является отсутствие ясного понимания о том, что входит в систему управления, какое предназначение у элементов системы управления, как они формируются, как они воздействуют на сотрудников и между собой.
Механизм управления позволяет реализовать заложенный в элементах управления потенциал путем формирования и направления информационных потоков, на основании которых руководителями принимаются решения и которые, будучи доведены до сотрудников, воздействуют на них. Для точного понимания определим, что такое управление (процесс управления) в организации.
Процесс управления – это целенаправленное воздействие субъекта управления на объект управления при помощи специальных инструментов и ресурсов управления, необходимое для достижения определенной цели путем решения ими поставленной задачи (определение автора). При этом субъектом и объектом управления в организации являются сотрудники.
Каким образом осуществляется воздействие субъекта на объект управления?
Воздействие на исполнителей может оказываться различными способами и в разных ситуациях:
· Устная передача субъектом управления объекту управления информации (распоряжений, указаний, приказов).
· Доведение информации от субъекта до объекта управления с использованием бумажных или электронных носителей в рамках организации (задачи, сообщения, инструкции, технологии, положения и др. локальные нормативные акты, утверждаемые уполномоченным лицом).
· Передача информации в различной форме между исполнителями процессов при завершении операций одними исполнителями для начала выполнения операций другими исполнителями.
· Доведение информации от субъекта до объекта управления с использованием бумажных или электронных носителей от внешних источников (законы, подзаконные акты и др. нормативно-правовые акты, утверждаемые уполномоченными должностными лицами государственных органов).
Может показаться, что управление касается только взаимодействия руководителя и подчиненного. Но это не так. Это понятие и действие гораздо шире и касается взаимодействия и взаимоотношений между сотрудниками компании не только по вертикали управления, но и по горизонтали взаимодействия ими при выполнении различных задач.
Когда возникает управление, т.е. воздействие субъекта на объект управления?
Воздействие начинается тогда, когда, например, документ подписан уполномоченным лицом (руководителем) и доведен до исполнителя, т.е. когда исполнитель (объект управления) получил информацию, которой он должен руководствоваться в своей деятельности. Это важно, чтобы информация была доведена до исполнителя. Если же утвержденный руководителем документ, определяющий деятельность сотрудников подписан, но с ним не ознакомлены исполнители, то никакого воздействия (управления) на них не возникает.
Документ должен быть утвержден, если это касается внутренней деятельности сотрудников в компании, ее руководителем при разработке локальных нормативных документов (далее ЛНА) или утвержден уполномоченным лицом соответствующего государственного органа при принятии различных нормативно-правовых актов (далее НПА). Порядок работы с ЛНА (приказов, положений, инструкций и др.) всем знаком, так как они зачастую определяют текущую деятельность и регулируют порядок взаимодействия всех сотрудников в рамках компании. Также, всем в работе приходится сталкиваться и с НПА, которые регулируют деятельность самой компании (порядок организации и регистрации компаний, порядок внесения изменений, порядок ликвидации, ведение бухгалтерского учета, порядок начисления и уплаты налогов, выполнение трудового законодательства и др.), т.е. воздействуют на руководителя и исполнителей в их деятельности.
Главным действующим лицом в механизме управления являются сотрудники, начиная от руководителя компании (владельца) и заканчивая рядовыми исполнителями, от которых зависят результаты деятельности компании. Необходимо отметить, что успешное достижение намеченных результатов (цели) возможно в следующих случаях:
Во-первых, если будет отлажен механизм управления в компании, позволяющий реализовать принятую стратегию и выполнять поставленные задачи наиболее эффективным способом, а именно:
· выстроена наиболее оптимальная для ведения деятельности в компании система и структура управления;
· применяются необходимые для ведения деятельности ЛНА, которые определяют назначение и деятельность всех подразделений компании, работу сотрудников в рамках подразделений и при выполнении задач, выполняемых совместно сотрудниками из разных подразделений;
· используются необходимые и достаточные для обмена и работы с информацией в компании ресурсы управления.
Во-вторых, если все сотрудники, начиная с руководителя, будут:
· обладать необходимыми для выполнения задач знаниями, опытом и компетенциями;
· находиться на позициях, где они могут себя реализовать наилучшим образом;
· знать, что, когда и как надо делать, чтобы достигнуть требуемого результата.
Современные достижения в сфере развития информационных технологий позволяют значительно облегчить задачу по совершенствованию механизма управления в компании, так как с их помощью можно упорядочить работу с информационными потоками (см. Рис. 1).
На Рис. 1 отображены основные информационные потоки, без которых деятельность компании невозможна и от того, как организована работа с ними во многом зависит эффективность деятельности в компании. Так как управление – это в первую очередь работа с информацией, то практически при выполнении любых задач и на каждом участке деятельности компании можно и нужно использовать современные возможности ИТ (программы, ИИ-агентов, ИИ). Но для этого необходимо создавать модели, позволяющие специалистам ИТ разрабатывать программы или решать задачи путем применения ИИ-агентов или ИИ, где это необходимо.
Посмотрим, какие основные части механизма управления имеются в компании (см. Рис. 2).
На Рис. 2 видно, что к основным частям механизма управления относятся:
1. Система планирования и отчетов.
2. Структура управления компании.
3. Система воздействия на сотрудников.
4. Ресурсы управления.
Каждый из этих элементов выполняет свою роль и от того, насколько он эффективен, зависит результаты управления и, соответственно, эффективность работы сотрудников и деятельности компании в целом.
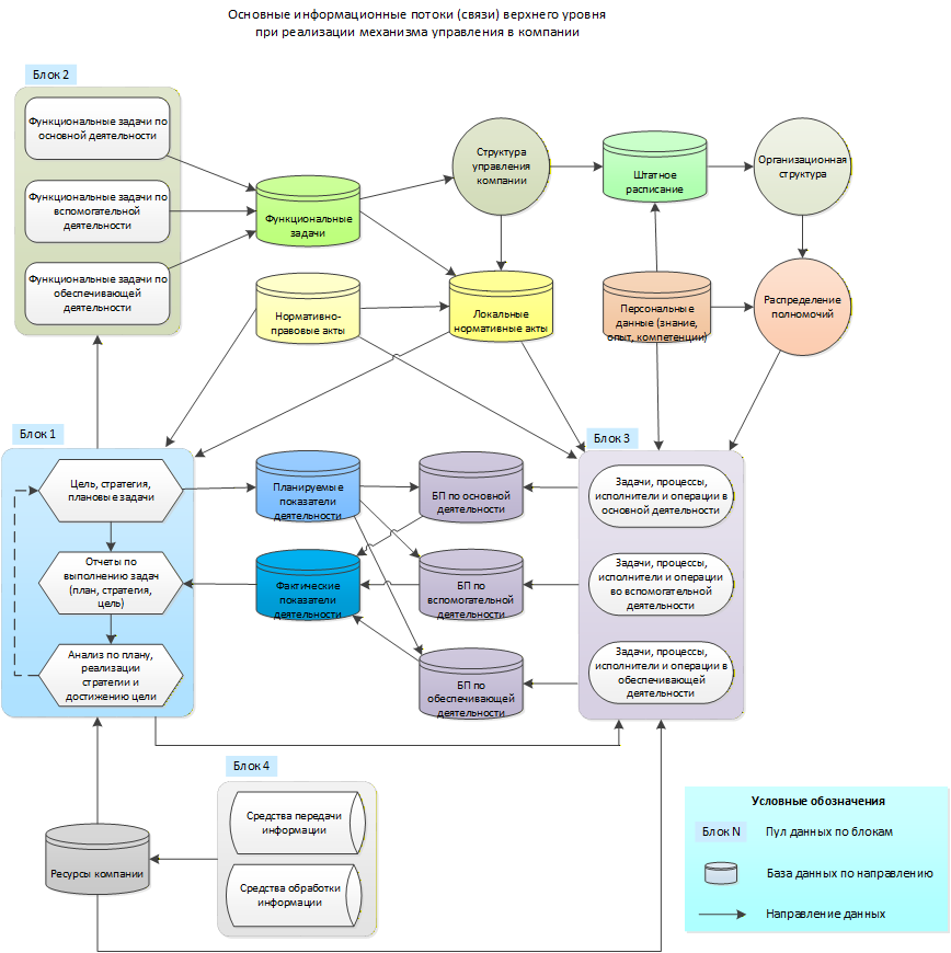
Понимание того, какие и где информационные потоки образуются, куда они направляются и что необходимо делать с данными позволяет сформировать в компании с использованием современных ИТ наиболее подходящий для выполнения поставленных руководителем (владельцем) задач и достижения намеченной цели механизм работы с информацией (см. Рис. 3).
На Рис. 3 показаны основные информационные потоки и места их обработки, создающиеся при осуществлении деятельности компании, а также где, как и почему они образуются, куда они направляются и на что влияют.
Можно выделить четыре блока, в которых сначала формируется информация, потом направляется адресатам, а затем при появлении новых данных она может изменяться, что, соответственно, может повлиять на эффективность механизма управления и деятельности компании.
В рамках Блока 1 осуществляется:
· Определение цели, разработка стратегии и определение плановых задач на определенный период, что позволяет осознанно выполнять всем сотрудникам свою работу.
· Получение и работа с отчетами после выполнения плановых задач сотрудниками и реализации стратегии, т.е. постоянный контроль за выполнением сотрудниками задач.
· Анализ по результатам выполнения плановых задач подразделениями, как реализуется стратегия и насколько компания приблизилась к достижению цели.
Примечание: сформированная руководителем (владельцем) цель и выбранный способ ее достижения позволяет определить задачи, которые надо выполнить, сначала верхнего уровня, а затем задачи нижнего уровня, которые и доводятся до исполнителей. Задачи могут изменяться в зависимости от результатов деятельности сотрудников.
В рамках Блока 2 определяются основные типовые функциональные задачи (верхнего уровня), которые выполняются в компании в зависимости от вида ее деятельности и которые являются основой для формирования ее структуры управления, а именно:
· Функциональные задачи по основной деятельности.
· Функциональные задачи по вспомогательной деятельности.
· Функциональные задачи по обеспечивающей деятельности.
Примечание: в каждой компании имеется ряд однотипных функциональных задач, что позволяет их унифицировать при помощи нормативных актов и сходных процессов. На формирование задач и дальнейшее формирование структуры управления и подбор персонала компании влияют размеры и вид деятельности компании.
В рамках Блока 3 формируются текущие операционные задачи для сотрудников, процессы и операции, которые они выполняют:
· Задачи, процессы, операции и исполнители в основной деятельности.
· Задачи, процессы, операции и исполнители во вспомогательной деятельности.
· Задачи, процессы, операции и исполнители в обеспечивающей деятельности.
Примечание: постановка задач для выполнения исполнителями требуемых операций формируется в Блоке 1, и они со временем могут корректироваться после проведения анализа результата работы исполнителей и принятия решения ответственными лицами.
В Блоке 4 показываются средства, позволяющие осуществлять передачу и обработку информации в требуемом виде и формате. Чем совершеннее применяемые в компании средства передачи и обработки информации, тем менее затратным по времени будет их передача и работа сотрудников, особенно, если операционные процессы также касаются работы с данными.
Более глубокая детализация информационных потоков в компании достигается после описания процессов управления, которые образуются при выполнении сотрудниками задач. После описания процессов управления получается полная картина механизма управления на уровне исполнителей, где отражается следующая информация:
· Кто, кому, когда и в каком виде направляет информацию (данные), на основании которых исполнитель осуществляется свою деятельность.
· Где, как и для чего информация формируется и преобразуется.
· Какие воздействия оказывают на сотрудников элементы системы управления при выполнении ими задач .
· Какие средства передачи и обработки информации используются в компании.
Указанная выше информация позволяет выявлять участки деятельности сотрудников, где можно повысить эффективность путем применения современных ИТ с учетом всех возможных результатов, которые могут повлиять на эффективность деятельности компании.
Понимание того, как действует процесс управления при выполнении сотрудниками задач, как и почему выстраивается структура и система управления в организации на системной основе позволяет разрабатывать модели процессов управления (информационных потоков), которые в свою очередь могут являться основой для разработки программ или применения ИИ-агентов и ИИ.
Комментарии:
1. Применение современных информационных технологий с получением нужного эффекта возможно тогда, когда современные возможности опираются на точное понимание и знание всей деятельности компании, включая управление, а не только ее части (операционной деятельности).
2. Прежде, чем принимать решение о применении достижений в ИТ сфере в деятельности компании, необходимо создать модель, показывающую как осуществляются процессы управления при выполнении различных задач на текущий момент и как они могут выглядеть после применения новаций.
3. Внедрение достижений в ИТ сфере в деятельность компании при отсутствии точного понимания как осуществляется управление, откуда, куда и как передается информация, где она преобразовывается, в какие виды и формы превращается вряд ли будет успешным.
Вы можете принять участие в обсуждении различных вопросов, касающихся управления в организации, на моем ТГ-канале Управление – Новый подход: https://t.me/upravlenie_novyj_podhod/5.
Автор: Sertaran

