Механизм управления материальным потоком в торговой компании

Существует множество торговых компаний, которые, не смотря на их разнообразие, имею общее — осуществляют работу с закупками и продажей товаров и формируют при этом определенные материальные и сопровождающие их информационные потоки. Как эти потоки образуются, что при этом происходит и какие механизмы управления при этом используются будет рассмотрено в этой статье.
В формировании материальных потоков участвуют не все функциональные подразделения, имеющиеся в торговой компании, а только те, сотрудники которых непосредственно влияют на их формирование. К ним можно отнести сотрудников, занимающихся:
— маркетинговыми исследования;
— анализом движения товарных потоков;
— планированием и контролем выполнения плана.
— закупками и продажами;
— перевозками;
— складской обработкой;
— распределением товаров в торговом зале, если это торговля в розницу;
— ведением учета и контроля движения товаров.
Деятельность других сотрудников торговой компании непосредственно с материальным потоком напрямую не связана, но также является важной, так как обеспечивает деятельность сотрудников всей компании и их участие здесь рассматриваться не будет.
Торговые компании имеют следующие общие признаки и осуществляют свою деятельность по следующим направлениям:
· Проведение маркетинговых исследований по спросу и ассортименту, что позволяет определять параметры объема и ассортимента продаж и служит отправной точкой для формирования плана продаж и, соответственно, выстраивания товарного потока по всей цепочки деятельности торговой компании с товарами (закупка, перевозка, складская обработка, реализация).
· Планирование, контроль и корректировка деятельности сотрудников, участвующих в создании и изменении товарного потока, на основании данных, получаемых в результате проведения маркетинговых исследований (объемов спроса и предложений на рынке).
· Организация обслуживания товарного потока (движения товаров) по всей цепочке – от поставщиков до покупателей.
· Формирование и организация передачи данных, т.е. создание информационных потоков в рамках компании, для обеспечения продвижения товаров.
· Создание в торговой компании необходимой для работы с данными, формируемыми товарным потоком, такого механизма управления, который способствует достижению намеченной цели и реализации стратегии наиболее оптимальным способом.
· Определение центров обработки информации (исполнителей), где на основании деятельности сотрудников появляются данные – результаты их работы, которые позволяют им самим определять степень выполнения ими задач и корректировать при необходимости свою деятельность, а также осуществлять вышестоящими руководителями контроль за выполнением ими задач, в том числе достижения ими плановых показателей.
· Определение центров принятия решений, т.е. сотрудников, наделенных определенными полномочиями и обязанностями, которые осуществляют обработку полученной информации, принимают необходимые решения и в виде задач доводят их до исполнителей.
· Формирование технологии работы (регламентов), позволяющих сотрудникам выполнять те задачи и операции, которые необходимы для осуществления деятельности компании.
· Определение необходимых для работы с информационными потоками средств передачи и обработки данных, которые позволяют наиболее успешно обрабатывать и передавать информацию.
Рассмотрим некоторые модели механизмов управления на примере следующих типовых торговых компаний:
1. Розничной торговой компании, имеющей один магазин.
2. Оптовой торговой компании.
3. Сетевой торговой компании.
Работа всех торговых компаний основана на тянущей системе образования товарного потока и создания, соответствующего для реализации такой системы механизма управления.
1. Примерная модель механизма управления материальным потоком в розничной торговой компании, имеющей один магазин.
В торговой компании, имеющей один магазин, формируется следующий примерный механизм управления (см. Рис.1).
На Рис. 1 видно, что основой деятельности сотрудников является утвержденный план продаж, разработанный на основании результатов маркетинговых исследований, а также постоянное изучение спроса и внесение, если это требуется, корректировок в пополнение запасов в магазине и в ассортимент продукции.
Как функционирует механизм управления в торговой компании, имеющей один магазин?
1) Определение объема реализации товаров по количеству и ассортименту на основании плановых показателей, полученных по результату анализа фактических и прогнозных продаж, а также определение потребности в закупках, доставке и в пополнении товаров на полках в отчетных периодах (год, квартал, месяц, неделя, день).
2) Отслеживание менеджером торгового зала (комплектовщиком) ухода товаров с полок и:
— передача указания разнорабочему (комплектовщику) на пополнение полок товаром из помещения (склада), где осуществляется раскомплектация поступающих в магазин партий товаров, если имеется такое помещение;
— передача информации о реализации товаров менеджеру по закупкам для организации доставки недостающих товаров.
3) На основании данных, полученных после оформления покупки товаров кассиром и незаполненных полок, определение менеджером торгового зала (комплектовщиком) количества реализованного товара и формирование заявки на доставку товаров в магазин. Это может осуществляться вручную или в программе.
Весь процесс по формированию товарного потока: закупка и доставка необходимых товаров в магазин, а также пополнения опустевших полок можно осуществлять вручную путем оформления внутренних и внешних документов в письменной форме и их передачи партнерам (поставщику и перевозчику) или отправке в электронном виде. А можно весь этот процесс (обработки и передачи информации) автоматизировать путем применения в компании, у поставщика и перевозчика единой программы на основании использования современных ИТ.
Посмотрим, какие характерные особенности присущи розничной торговой компании, реализующие товары через магазин:
1. Постоянное отслеживание спроса на предлагаемые компанией товары в районе нахождения магазина и периодическая передача информации руководителю торговой компании.
2. Планирование продаж и закупок у поставщиков на основании спроса в планируемом периоде с учетом ассортимента товаров и сезонности продаж.
3. Пополнение полок магазина товарами по мере их опустошения и формирование заявок на пополнение товаров в магазине от поставщиков на основании данных продаж (кассовых чеков) после их реализации.
4. Закупка и доставка товаров для компенсации проданных в магазине товаров в объемах, необходимых для пополнения полок, а также новых товаров, на которые имеется спрос.
5. Регулярное проведение анализа реализации товаров при выполнении плана продаж по ассортименту и количеству и определение потребности в их закупках на основании имеющегося и возможного на них спроса.
6. Наличие надежных перевозчиков, позволяющих осуществлять доставку товаров в требуемом количестве и в нужное время для пополнения полок магазина.
7. Наличие электронного документооборота, позволяющего вести учет движения товаров на всех этапах их перемещения.
8. Наличие средств передачи информации для осуществления бесперебойного передачи данных и постановки задач исполнителям.
В торговой компании, имеющей один магазин, число сотрудников обычно минимальное, так как на одного сотрудника могут возлагаться несколько задач (например, маркетолог — экономист, комплектовщик (продавец) — разнорабочий, менеджер торгового зала – товаровед и др.). При этом необходимо понимать, что от их знаний, опыта и компетенций зависит результат работы компании.
2. Примерная модель механизма управления материальным потоком в оптовой торговой компании.
В оптовой торговой компании формируется следующий примерный механизм управления (см. Рис.2).
На Рис. 2 видно, что в приведенном примере рассматривается механизм управления оптовой компании, имеющей распределительный центр, через который осуществляется перераспределение товарных потоков по клиентам, которые закупают товары крупным, средним или мелким оптом для последующей их реализации в розницу или для целей производства.
Как функционирует механизм управления в оптовой торговой компании?
1) Определение маркетологом и менеджером по продажам объема реализации товаров по количеству и ассортименту в будущих периодах и формирование экономистом плановых показателей, полученных по результату анализа фактических и прогнозных продаж (год, квартал, месяц, неделя).
2) Определение менеджером по закупкам объемов закупок товаров по количеству и ассортименту по отчетным периодам и передача данных менеджеру по логистике для организации их перевозок.
3) Определение менеджером по логистике потребности в транспортных средствах исходя из объема товаров и условий их перевозки, а также сроков их доставки от поставщика на склад (РЦ) и его взаимодействие с перевозчиками или транспортно-экспедиторскими компаниями для осуществления перевозок.
4) Определение менеджером по логистике и начальником склада (РЦ) потребности в складских площадях для размещения планируемых партий товаров и их складской обработке, а также при пополнении товарных запасов.
5) Определение менеджером по продажам объемов товаров (крупный, средний или мелкий опт) в планируемые периоды, которые будут отправляться со склада (РЦ) покупателям, и направление этих данных начальнику склада и менеджеру по перевозкам для принятия мер по складкой обработке товаров и их доставке или выдаче получателям (торговым компаниям, занимающимися оптовой продажей и в розницу).
6) Применение на складе (РЦ) программы СУС для осуществления учета движения товаров и организации необходимых складских операций с товарами, которую используют как работники склада, так и другие сотрудники, влияющие на формирование товарного потока (менеджер по продажам, логист по перевозкам, менеджер по логистике, товаровед, менеджер по закупкам).
Указанные выше операции с информацией (передача, обработка, анализ) можно осуществлять как используя документы в письменном формате, так и в электронном виде. При этом возможно автоматизировать работу с информацией и, соответственно, повысить эффективность сотрудников, которые с ней работают, путем создания специальной программы, которая способно решать подобные задачи. Современные информационные технологии это позволяют сделать.
Посмотрим, какие характерные особенности присущи оптовой торговой компании, реализующие товары через распределительный центр (оптовый склад):
1. Постоянное отслеживание спроса на предлагаемые компанией товары в регионе, где находится распределительный центр, и поиск новых оптовых покупателей.
2. Формирование и расширение пула оптовых покупателей для осуществления постоянных поставок крупными, средними и мелкими партиями товаров на длительной основе.
3. Планирование продаж и закупок для обеспечения регулярности поставок на основании заключения как долгосрочных, так и разовых договоров с поставщиками и клиентами с учетом ассортимента товаров и сезонности продаж. Преимущественная работа с клиентами на долгосрочной основе.
4. Тесная работа с перевозчиками и транспортно-экспедиторскими компаниями для организации доставки крупных партий товаров в контейнерах (морским, ж/д, автомобильным транспортом) и с таможенными брокерами, если поставки осуществляются из-за рубежа.
5. Постоянный контроль перевозимых партий товаров перевозчиками с использованием электронных средств наблюдения и связи. Использование или участие в специальных программах, позволяющих контролировать перемещение транспортных средств и товаров.
6. Наличие достаточных площадей и складского оборудования в распределительном центре, позволяющих обрабатывать крупные партии товаров.
7. Использование специальных складских программ (СУС), позволяющих вести учет и складскую обработку товаров, и совмещенных с программами, осуществляющими обмен и обработку данных, которые используют сотрудники, принимающие участие в формировании и изменении товарного потока.
8. Наличие электронного документооборота, позволяющего вести учет движения товаров на всех этапах их перемещения.
9. Наличие средств передачи информации для осуществления бесперебойного передачи данных и постановки задач исполнителям.
При использовании современных ИТ количество сотрудников в оптовой компании может быть минимальным, а задачи будут выполняться быстрее и точнее.
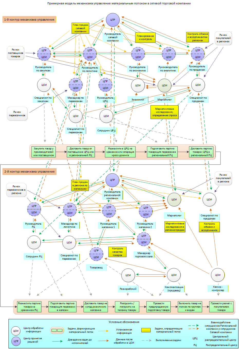
3. Примерная модель механизма управления материальным потоком в сетевой торговой компании.
В сетевой торговой компании формируется следующий примерный механизм управления (см. Рис.3).
На Рис. 3 видно, что в приведенном примере у Сетевой торговой компании имеется Управляющая компания, где сосредоточен весь основной функционал, и Региональные торговые компании, имеющие ограниченный функционал для осуществления розничной торговли через магазины.
Как функционирует механизм управления в сетевой торговой компании?
1) Подготовка руководителем по продажам, руководителем по аналитике и руководителем по экономике в рамках Управляющей компании (УК) стратегии развития на определенный период и утверждение руководителем компании плана продаж товаров (по регионам, по количеству и по ассортименту) в будущих периодах и доведение утвержденных плановых показателей (на год, на квартал, на месяц, по неделям) до руководителей Региональных компаний (РК) и до руководителей их функциональных подразделений.
2) Передача руководителем по продажам УК руководителю по закупкам УК данных о продажах и о необходимости пополнения товарных запасов.
3) Организация и осуществление менеджером по закупкам УК закупки товаров в планируемые периоды и передача данных руководителю по логистике для организации их поставок в ЦРЦ или в региональные РЦ и руководителям ЦРЦ и РЦ для организации их складской обработки.
4) Определение руководителями ЦРЦ и РЦ потребности в складских площадях, оборудовании и других ресурсов для определения возможности в складской обработке планируемых товарных объемов и доведение этой информации до своих руководителей в УК и РК.
5) Организация специалистом по перевозкам УК на основании полученных от специалиста по закупкам товаров УК товаров до ЦРЦ или до регионального РЦ.
6) Выполнение сотрудником ЦРЦ необходимых складских операций с поступившим товаром на основании информации, полученной от менеджера по продажам УК, а затем подготовить товар к отгрузке.
7) Организация специалистом по перевозке УК доставки товаров от ЦРЦ в региональный РЦ на основании данных, полученных от специалиста по продажам УК.
8) Выполнение сотрудником РЦ РК необходимых складских операций с поступившим товаром на основании информации, полученной от специалиста по продажам УК.
9) Выполнение сотрудником РЦ необходимых складских операций и организации перевозки специалистом по перевозкам РК после получения заявки от менеджера торгового зала магазина.
10) Осуществление выгрузки товара разнорабочим магазина по указанию комплектовщика (продавца) магазина.
11) Проведение предпродажной подготовки и выкладывание товара на полки комплектовщиком (продавцом) магазина по указанию менеджера торгового зала.
Посмотрим, какие характерные особенности присущи Сетевой торговой компании:
1. Наличие двухконтурного механизма управления материальными потоками, где в первом контуре управления (в Управляющей компании) ставятся и решаются стратегические задачи и осуществляется основной функционал Сетевой компании, а во втором контуре управления (в Региональных компаниях) выполняются тактические задачи, вытекающие из разработанной в УК стратегии, и осуществляется их реализация на региональном уровне с наделением необходимого для этого функционала.
2. Наличие необходимых для обслуживания двухконтурного механизма управления материальными потоками информационных потоков, циркулирующих в рамках УК и в рамках РК, а также между ними.
3. В Управляющей компании проводятся следующие мероприятия, определяющие величину и направление товарных потоков:
— проведение маркетинговых исследований рынка продаж в разрезе по регионам, по объемам и по ассортименту, а также по производителям и поставщикам товаров;
— постановка цели и разработка стратегии ее достижения;
— разработка и утверждение плана продаж и показателей, которые требуются достигнуть в определенные периоды (год, квартал, месяц) в каждой РК;
— осуществление работы с поставщиками и организация поставок крупных партий товаров до центральных распределительных центров (ЦРЦ) и/или напрямую в распределительные центры в регионах (РЦ);
— осуществление работы с перевозчиками и другими организациями, участвующими в перевозках товаров (транспортно-экспедиторскими компаниями, таможенными брокерами и др.);
— проведение необходимой складской обработки товаров в ЦРЦ и распределение товарных потоков с ЦРЦ с РЦ на основании запросов от РК и в соответствии с утвержденным планом продаж;
— осуществление контроля качества товаров, поступающих от поставщиков и производителей, работниками ЦРЦ;
— получение информации из РК о реализации товаров покупателям, проведение ее анализа и принятия решений, если это требуется;
— обеспечение РК необходимыми силами и средствами для выполнения плановых заданий;
— формирование единых стандартов и проведение в рамках Сетевой компании единой кадровой и финансовой политики;
— выстраивание единой информационной инфраструктуры и правил работы, касающихся передачи и обработки информации в рамках всей Сетевой компании;
— выбор, закупка и установка во всех подразделениях Сетевой компании программного обеспечения и соответствующего ИТ оборудования.
4. В Региональной компании выполняются следующие мероприятия, определяющие направление материальных потоков:
— проведение маркетинговых исследований по продажам в регионе и в районах расположения магазинов, а также анализ по факту продаж и предоставление этой информации в УК и внесение корректив в план поставок товаров в магазины при необходимости;
— наличие определенной самостоятельности в проведении работы с местными перевозчиками, покупателями и государственными органами, а также при решении кадровых вопросов;
— реализация поставляемых товаров через магазины и проведение мероприятий по привлечению в них клиентов;
— своевременное пополнение полок в магазине путем доставки товаров из региональных РЦ;
— проведение складской обработки партий товаров, поступающих в РЦ с ЦРЦ;
— организация доставки товаров с РЦ в магазины;
— контроль качества поставляемых товаров сотрудниками магазина и товароведом.
Повышение эффективности деятельности Сетевой компании возможно при использовании программного продукта, позволяющего осуществлять обработку и передачу данных на всех участках работы с товарным потоком, а не на отдельных участках.
Комментарии:
1. Так как товарные потоки в рамках торговых компаний формируются по тянущей системе, то их формирование в значительной степени зависит от результатов маркетинговых исследований и объема фактических продаж, результаты которых и определяют их величину и направление в конкретные моменты времени.
2. Для формирования товарных потоков требуется создание соответствующих информационных потоков, т.е. способного ими управлять механизма управления.
3. Работа с информационными потоками в настоящее время осуществляется не системно, по отдельным направлениям (например, используются такие программные продукты как система управления складом и некоторые другие), что решает только отдельные задачи по работе с данными в товарном потоке и не способствует повышению эффективности деятельности всей торговой компании.
4. Точное и полное представление о том, как и почему формируются информационные потоки и как работает механизм управления в торговой компании позволяет при использовании современных информационных технологий разработать программный продукт, учитывающий весь процесс работы с информацией в торговой компании независимо от ее величины, объемов продаж и географического положения.
Вы можете принять участие в обсуждении различных вопросов, касающихся управления в организации, на моем ТГ-канале Управление – Новый подход: https://t.me/upravlenie_novyj_podhod/5.
Автор: Sertaran

