Давайте уже измерим влажность почвы правильно
Если что-либо можно измерить числами, то это уже вселяет оптимизм. Значит мы имеем дело с более-менее понятным объектом или явлением, которое можно описать устоявшимися правилами. И, казалось бы, что тут такого, измерить влажность почвы? Вроде простоя и понятная задача, но в ней всё не так уж и просто. Давайте разбираться!
Почва это вам не земля
Казалось бы, почва и земля суть слова синонимы и в повседневном бытовании они равнозначны, но это только на первый взгляд. С научной точки зрения эти понятия четко разделены. Есть участки земли, где почвы нет вообще. Это ледники, скалы, например. Стоишь на земле, а почвы под ногами то и нет).
Почва — верхний, плодородный слой земли, насыщенный органикой, микроорганизмами и полезными веществами. Некоторые особенности почвы:
-
Постоянно формируется в течение тысяч лет из материнских пород, органических остатков, под действием климата и биологических процессов.
-
Имеет сложную структуру и делится на горизонты: от растительного слоя до подстилающего минерала.
-
Обеспечивает растения питанием, воздухом и влагой (водой).
-
Характеризуется плодородием — является наиболее благоприятным субстратом для живых существ — микроорганизмов, животных и растений.
Ну а земля — суть фрагмент литосферы, её верхняя часть и как противоположность океану. Ну ещё название планеты, конечно. На этом закончим эту вводную лингвистическую и понятийную часть.
Остается только сказать, что видов/подвидов почв существует огромное множество, почву постоянно изучают и классифицируют, а почвоведы издают массу научных статей и монографий по этому поводу. Некоторые прям очень интересные и увлекательные. Есть также замечательный документальный фильм «Живая земля. Фильм о почве». Рекомендую даже к семейному просмотру, если не боитесь дождевых червей и всяких многоножек, снятых крупным планом.
Влажность, она разная…
Не для кого не секрет, что всё вокруг (и человек, как известно тоже) на существенную долю состоит из воды. Вода везде в разных агрегатных состояниях и без неё никак. Почва — огромный аккумулятор воды и в ней её растворено много. Вода в почве основная среда для жизнедеятельности живой биоты и главный ресурс для роста растений. Чтобы что-то выросло нужно три основных ресурса. Углекислота из атмосферы, свет от солнца для фотосинтеза и питание в виде водного раствора химических веществ. Всё. Растениям не нужна органика и внесение перегноя или какашек коровы на любимый мамин огород — это дорогая сцецдоставка еды дождевым червям, всяким жукам и бактериям и грибам, которые ферментируют органические остатки и питаются ими, а уже их отходы жизнедеятельности переходят в почву в виде солей химических веществ, которые растворимы в воде и начинаются усваиваться растениями. Никто не говорит, что органика не нужна вовсе. Именно жизнедеятельность почвенной биоты обеспечивает структурирование почвы, её насыщение кислородом и снижение её эрозии. Всё в природе сбалансировано, но вернемся к нашей теме. А что-же с влажностью? Их две. Объемная и продуктивная.
-
Объемная влажность: Показывает, какой объем в почве занимает вода (отношение объема воды к объему почвы). Обычно выражается в % или м³/м³. Именно этот параметр измеряют различные измерители влажности почвы.
-
Продуктивная влага (или доступная для растений): Это часть общей влаги, которую растения могут использовать при вегетации (процессе роста). Она рассчитывается как разница между фактической влажностью и влажностью устойчивого увядания (ВУ). Влажность устойчивого увядания — такая минимальная влажность почвы, при которой растения уже не могут извлекать воду, увядают и не могут восстановить свое нормальное состояние (тургор не восстанавливается)
Классификация может быть сложнее, но остановимся на этой модели. В почве есть вода и она есть всегда, но есть некий критический её объем, после снижения которого ничего расти не может. В почве существует в принципе не извлекаемая вода и она уже находится на уровне химических связей и зависит от структуры почвы и минералов, которые её составляют. Окончательно вытеснить эту влагу возможно только прокаливая почву при высоких температурах.
Измеряем влажность почвы
Классический способ измерения объемного содержания влаги в почве связан с использованием весового метода. Понадобится образец почвы, жарочный шкаф или духовка и точные весы. Сначала взвешиваем образец влажной почвы (mвл). Затем высушиваем его в течение нескольких часов при температуре >105 0C пока образец перестанет терять вес, тогда будем считать, что вся влага испарилась. Остужаем почву и быстро, пока она вновь не засосала воду из воздуха, взвешиваем её (mсух). Ну а теперь полученные значения подставляем в простую формулу вычисления объемной влажности W
Казалось бы всё просто, но на самом деле важны детали и точность соблюдения методик измерения влажности почвы и качество пробоподготовки, что детально описано в ГОСТ 28268-89, которому следуют все аттестованные и научные лаборатории. К примеру, такие требования предъявляются к пробоподготовке:
-
Пробу, поступившую на анализ, тщательно перемешивают. Методом квартования из неё отбирают две аналитические пробы массой 15–50 г каждая (чем ниже влажность, тем больше масса пробы).
-
Почву высушивают до постоянной массы при температуре: (105±2)°С — все почвы, за исключением загипсованных, (80±2)°С — загипсованные почвы.
-
Время высушивания: 5 час для незагипсованных почв, песчаных — 3 ч, других — 5 ч.
Что это за метод квартования? Это метод отбора пробы, при котором повышается точность измерений. Пробу тщательно перемешивают, распределяют в виде квадрата на столе, разделяют на четыре части — противоположные берут для анализа — остальное выбрасывают.
Это «золотой» стандарт измерения объемной влажности почвы. Именно объемной, т.е. всей возможной в почве. Данный метод, конечно, безукоризненный, но он мало подходит для практических применений, связан с разрушением проб, долгий и дорогой. На практике используют инструментальные методы измерения как объемной, так и продуктивной влажности почвы с помощью различных приборов и датчиков.
Датчики, сенсоры, измерители
Простейший запрос к Яндексу о датчиках почвы выводит сотни вариаций различных измерителей, которые должны решать эту задачу.

На самом деле большинство из этого разнообразия лишь сущности, которые как-то и реагируют на влажность почвы, но не более. Подбор реально работающего прибора и датчика ещё та задача. И это связано с тем, что измерить влажность почвы корректно не просто. Но и не безнадежно. Давайте проведем классификацию измерителей и разберемся с этим подробнее. Первое, что приходит в голову — вода проводник электричества и в почве тоже проводит ток. Поэтому самый простейший измеритель — резистивный. Что-то вроде этого.
Ну ничего разумного с помощью этого датчика не измерить. Конечно, какие-то сигналы можно получить, но будут сильные погрешности, зависимости от температуры, гистерезис. Короче, для ребенка пойдет. Прицепить к Ардуино и если мама разрешит засунуть штыри в любимый цветок. Ну что ж? И то хорошо!
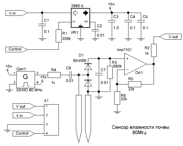
Вода является веществом с приличным значением диэлектрической проницаемости. Это свойство используется в ёмкостном датчике влажности почвы. Здесь почва является диэлектриком между двумя обкладками конденсатора, а схема измерителя это учитывает.
Это куда лучше резистивного датчика, точность, стабильноть и повторяемость измерений повышается, температурные колебания влияют меньше, и даже некоторые умельцы умудряются откалибровать такой датчик и используют его в системах умного полива. Но у этого датчика есть существенные недостатки. Измерения влажности почвы происходят в крошечном объеме, (не более 0.5-1 см3), а это критически важно. Слой почвы должен плотно, без существенных воздушных зазоров примыкать к датчику, а для корректных измерений более-менее существенного объема почвы, к примеру, на грядке, измерителей надо побольше. Ну и исполнение тоже не очень. Из-за отсутствия влагозащиты датчики быстро деградируют и выходят из строя. По сути тоже для ардуиновских поделок, но уже для старшеклассников.
А вот такая конструкция уже близка к промышленной. Влагозащищенный IP67 корпус, залитые в корпус контакты из нержавеющей стали. Это модификация ёмкостного датчика, но более функционального. Почему три контакта? Два крайних одного потенциала, центральный — измерительный. Конструкция обеспечивает бОльший объем измерительной пробы, измерения проходят с контролем температуры и обеспечивают более стабильные показания. На таком типе датчиков уже можно делать серьезные измерительные приборы, подвергать калибровке датчик и помещать его в почву для длительной и надежной работы. В большинстве случаев такие датчики или более надежные, работающие уже даже в СВЧ диапазоне, являются основой к созданию различных измерительных приборов, которые используются для практических применений. Но и для этого датчика есть рекомендации, которые полезны при измерении влажности с его использованием:
-
иглы датчика должны быть чистыми и не иметь следов загрязнения
-
датчик помещается в почву на всю длину игл
-
датчик помещается в почву без посторонних включений, крупных корней, мусора
-
датчик нельзя раскачивать, почва должна облегать иглы датчика без воздушных зазоров
-
измерения становятся корректными спустя некоторое время, т.е. требуется экспозиция 5-10 минут
Ну и общая рекомендация связана с тем, что влажность почвы существенно неравномерна! В одном месте может быть одно значение, а буквально в паре десятков сантиметров — другое и отличающееся иногда на 10-15%. Таким образом, целесообразно делать множество измерений и усреднять значения.
Делаем измеритель влажности
Я поклонник старой доброй школы приборостроителей, которым в голову вбили определенные стандарты и правила при создании новой продукции. И это связано с использованием ГОСТов при проектировании, прототипировании и постановке на дальнейшее производство научно-технической продукции. Используем ГОСТ 15.301- 2016. Настоящий стандарт устанавливает порядок разработки и постановки на производство продукции производственно-технического назначения, в том числе правила разработки технического задания, конструкторской и технологической документации, приемки результатов разработки, подготовки и освоения производства, проведения испытаний опытных образцов продукции и продукции, изготовленной при освоении производства, а также правила подтверждения их соответствия обязательным требованиям. Кстати, использование ГОСТ значительно упрощает работу, шансов наделать ошибок значительно меньше, да и в дальнейшей передаче продукции на производство будет меньше потерь времени и ресурсов, так как будет сделана добротная документация.
Вторая важная задача — сделать прибор метрологически значимым. Что это означает и почему это важно? Поговорим о метрологии. Мир держится на точности. Мы часто не замечаем этого, но метрология — это сущность, позволяющая нам не утонить в погрешностях и ошибках и помогает выжить. Ложась (не дай Бог) на операционный стол, мы не задумываемся над тем, что все приборы и системы подачи наркоза обеспечивают высочайшую точность подачи лекарств, все редукторы отлажены, а клапана настроены на точное давление. Точность — основа всего. Мы привыкли, что часы идут точно, вес бананов в Пятерочке плюс минус верный, частота генератора в Айфоне фиксирована, спутники на орбите на своих местах. Конечно, с некими погрешностями и это тоже важнейшая часть метрологии — контроль и управление погрешностью. Мир совершенен настолько, насколько точно он измерен. Возвращаясь к нашей задаче, мы ставим цель сделать такой прибор, чтобы при его независимой проверке и сравнением с утвержденными и проверенными ранее эталонами, он был им подобен. Это дает право утвердить его как средство измерения (СИ). Это непростая задача на самом деле. Чтобы пройти процедуру утверждения типа необходимо подготовить качественный комплект документов, сделать не менее трех приборов, предъявить их на испытания по утверждению типа СИ и после испытаний в подходящем по аккредитации Центре стандартизации и метрологии получить желанный номер СИ, который вносится в государственный реестр Средств измерений РФ. После этого на приборе разрешается наносить специальный знак и под ним указывается номер средства измерения.
При этом внесение в реестр делается только на определенный срок (как правило 5 лет), а сами средства измерений подлежат поверке через определенный срок (как правило раз в год, а в редких случаях до 3-х лет). Это обеспечивает контроль качества средства измерения, его достоверную работу и известную надежность. Результаты поверки СИ вносятся в единую информационную базу, которая имеет собственное оригинальное и профильное название — Аршин.
Любой пользователь может запросить описание типа СИ и внимательно изучить его. Как провести поверку описано в методике поверки. Эти два основных документа полностью описывают средство измерения и правила его поверки.
Использование средств измерений жестко регламентируется законодательством. Показания поверенных СИ принимаются судами без проверки, они являются основанием для финансовых расчетов (счетчики воды, расходомеры топлива на заправках, весы, измерители частоты электрической сети, эталонов времени и т.п.), нарушение целостности и правильности работы СИ могут привести к административной и даже уголовной ответственности. Короче говоря, всё по-взрослому). Поэтому, если вам в руки попалось СИ — будьте уверены, вы имеете дело с серьезным прибором, которому можно доверять.
Возвращаемся к измерителю влажности. Итак, мы создаем прибор, который будет измерять объемную влажность почвы, а также учитывать определенный тип почвы для расчета продуктивной влажности. Прибор носимый, с датчиком ёмкостного типа, с автономным (аккумуляторным) питанием, в оригинальном корпусе. Прибор должен управляться одной кнопкой (включая управление питанием), иметь защиту от влаги по IP67 и иметь следующие метрологические характеристики:
Любой прибор должен эксплуатироваться в определенных условиях, поэтому они тоже должны быть четко определены.
Всё это извлечение из Технического задания (ТЗ), которое, как мы говорили ранее, является стартом и основой любой разработки в рамках ГОСТ15.301- 2016.
Вид прибора и его эргономика тоже может быть подробно описана в ТЗ. Не возбраняется. Тем более, что средства моделирования и дизайна позволяют это сделать на хорошем уровне.
Техническое задание на прибор должно содержать максимальное возможное описание функционала, в т.ч. и интерфейс управления и отображения информации. Удобнее всего сделать управление одной кнопкой. Это включение, выключение, выбор режимов измерения и всех настроек. Удобно и просто. Такое требование также укажем в ТЗ. Пусть прибор будет энергоэффективным, а для зарядки встроенного аккумулятора содержать разъем зарядки USB Type-c. Для снижения себестоимости прибора в дальнейшем производстве используем доступные и дешевые микроконтроллеры и комплектующие проверенных и надежных поставщиков. При прототипировании устройства будет обязательно создана ведомость комплектующих с указанием адресов поставщиков и примерные цены, которые можно легко актуализировать. В разработке новых приборов особое внимание нужно уделить этому моменту. Базы комплектующих могут быстро устаревать, конечно, это не касается пассивных элементов и всяких резисторов и диодов, а вот какой-нибудь операционник или микросхема АЦП может легко пропасть из производства и это потребует переделки схемы, чего хотелось бы избежать. Ну и, конечно, здесь важен опыт электронщиков, которые должны разработать схему с возможностью её апгрейта и быстрого релиза при необходимости.
После процесса разработки и прототипирования выходит макетный образец (на основе эскизной конструкторской документации) и его подвергают различными испытаниям. Если требуется создать настоящий боевой прибор, то создается целая методика испытаний, которая содержит различные механические, электромагнитные, ударные и климатические испытания. Это тоже очень интересный и увлекательный процесс, который даже достоин отдельной статьи.
После проведения испытаний проводят экспертизу полученных результатов, корректируют конструкторскую документацию, готовят и утверждают акты испытаний. Можно сделать пробную установочную партию устройств для целей сертификации для подтверждения типа средства измерения. Эту работу выполняют аккредитованные региональные лаборатории Центров стандартизации и метрологии (ЦСМ), а в сложных случаях можно сразу обратиться в Государственный центр испытаний и сертификации средств измерений — Всероссийский научно-исследовательский институт метрологии имени Д.И.Менделеева. Здесь проведут любые работы по аккредитации средства измерения, но готовьтесь к серьезной работе со специалистами Центра. Совместно с ними необходимо разработать и согласовать Программу и методику испытаний прибора. Хорошо, если в фирме есть опытный метролог, но можно и самому разобраться, правда пройдет больше времени. Авторитет экспертов Института метрологии высок, поэтому если ваше средство измерения успешно прошло сертификационные работы под их контролем, то вас можно поздравить! Вы справились с задачей на самом высоком уровне! После успешного проведения работ с Институтом метрологии, необходимо подать полный комплект документов в Федеральное агентство по техническому регулированию и метрологии. Именно эта структура ведет реестр СИ и утверждает необходимые документы. Что потребуется для внесения в реестр средств измерений? Давайте перечислим:
-
Разработанные и должным образом утвержденные на предприятии Технические условия (ТУ) на прибор. Выглядят ТУ примерно так
-
Программу и методику испытаний в целях утверждения типа СИ. Выглядит так
-
Проект описания типа СИ. Выглядит примерно так
-
Методика поверки СИ. Выглядит так
-
Руководство по эксплуатации СИ. Выглядит так
-
Паспорт устройства. Выглядит так
-
Декларация на программное обеспечение. Выглядит примерно так
-
Итоговые акты и протоколы испытаний по утвержденной программе и методике испытаний. Дает Институт метрологии или региональный ЦСМ с их визами и печатями.
-
Заявление в установленной форме в адрес Федерального агентства по техническому регулированию на бланке компании с подписью и печатью руководителя.
Из указанного списка наиболее мудреный документ это декларация на программное обеспечение. Вообще здесь есть интересный момент, поговорим об этом немного подробнее. Вообще в современный условиях уже трудно представить себе измерительный прибор, который не содержит ПО. Это прошивки контроллеров, расчетные алгоритмы, интерфейсы и т.п. И всё это так или иначе может содержать ошибки и неточности, которые могут каким-либо образом отразиться на достоверности и/или точности измерения тех или иных параметров. Поэтому при регистрации нового СИ требуют проверки и анализа качества ПО для целей исключения влияния на метрологические характеристики программных алгоритмов. Для простых устройств и приборов такой анализ может быть проведен быстро и недорого, но если речь идет о серьезных измерительных системах, то анализом ПО занимаются специальные структуры и компании, имеющие для этого специальные лицензии и полномочия. Но в нашем случае обошлось, ПО простое, закладок и недокументированных функций не обнаружилось. Всё хорошо.
Ну и последнее. Для того, чтобы разрабатывать и производить средства измерений, требуется уведомить об этом Федеральное агентство по техническому регулированию. Уведомление выглядит так. После этого ваша компания полностью готова погрузиться в упоительный мир метрологии и точных измерений! Поздравляю!
Да, выглядит это всё сложно, муторно и тяжело! Кстати, и денег тоже не мало. 500 тысяч минимум на внесение в реестр одного СИ. Но вы не представляете, какое удовольствие возникает, когда ваш прибор появляется в реестр Средств измерений, а в адрес фирмы приходят заявки на их приобретение, особенно когда заказчик предъявляет жесткие требования к подобному оборудованию, а вы имеете существенное конкурентное преимущество, ведь производите по-настоящему достойную вещь. Вот такой вот инновационный и технологический кейс получился, а другие интересные бизнес истории можно почитать в моем маленьком ТГ канале. Почитайте, покуда ТГ не отключили)))
В итоге получился симпатичный и функциональный измеритель влажности почвы, который измеряет объемную влажность почвы, а также пересчитывает из объемной продуктивную влажность с учетом предустановленных типов почв, а именно торф, суглинок, глина, чернозем и песок. Датчик и измеритель влагозащитные, управляется с одной кнопки, датчик подключается к измерителю быстрым разъемом. Приятный в руке и надежный в работе. Подробное описание в руководстве по эксплуатации. Чтобы не получить бан Хабра не буду ничего говорить о ценах и продажах, но кокетничать не стану. Заказам будем рады. Хотите купить — напишите в личку или по почте. Жителю Хабра сразу сделаем скидку)
Всем добра! И точности во всем!
Автор: Uris

