Дизайн бюджетной организационной структуры, ч.1
Как начинается бюджетная работа
Год назад я вышел на очередную работу в бюджете, и как это часто бывает, начал все с нуля. Была дана куча архивных документов и папок, как физических, так и в цифре, 7 подразделений и около 30 человек «штатки». Название из серии «департамент цифрового развития», где каждое слово можно смело ставить под сомнение.
Другими словами, самая обычная классическая ситуация в бюджетной сфере. Все ушли — наследования знаний — нет, прошлого сотрудника тоже — «Добро пожаловать в бюджет».
Первые шаги
В бюджете есть и плюсы, например, на стенах или сайте может висеть стратегия развития, у всех сотрудников есть должностные (которые скопипастили когда‑то и где‑то), и положения об отделах и департаментах. Положения обычно самый содержательный документ и ближе всего к уровням исполнения.
Начинаем рисовать. Берем для этого стратегию — наверху появляется квадрат с надписью «преумножение и передача следующим поколениям нравственных и гражданский ценностей». Тут начинает проясняться, чем занимаются ВУЗы.
Дальше 2 и 3 уровни — это связь стратегических целей и задач. Когда на входе есть стратегия, задача не из самых сложных. В голове начинает формироваться картина и становятся понятны направления работы. Получается подобная иерархия:
Забегая вперед,красными обозначено то, что, в моем представлении, нуждается в доработке. Полезно будет взять во внимание, что подобные схемы — подвижные структуры. Особенно на нижних уровнях, где рабочие процессы и исполнители.
Бонус: подобными схемами можно напугать руководство, так делают «бизнес‑консультанты», набивающие себе цену. По факту, для базового уровня работы с оргструктурой не нужно много ума — 80% пользы приносит системность и здравый смысл.
Второй этап
После того, как стало понятно, чем же занимается учреждение и, главное, каким образом, начинаем разбираться, как именно мы этому самому учреждению с этим помогаем.
Тут начинается визуально пугающая часть работы, но принцип тот же. Берем документы (положения о департаменте и положения отделов) и продолжаем рисовать схему.
К стратегическим задачам — тянем цели департамента, к целям департамента — задачи департаменты. Или что‑то подобное, что поможет связать стратегию и задачи вашего подразделения. Если удобно, задачи можно выкидывать и цели связывать с целями, или задачи с задачами. Тут как раз понадобится здравый смысл, я решал задачу донести до исполнителей, что они как известная уборщица в Боинге — стоят самолет. т. е. их работа имеет отношение к глобальным целям. И меняя картридж, сотрудник обеспечивает качество образовательного процесса. Из‑за этого «накидал» в схему все что было.
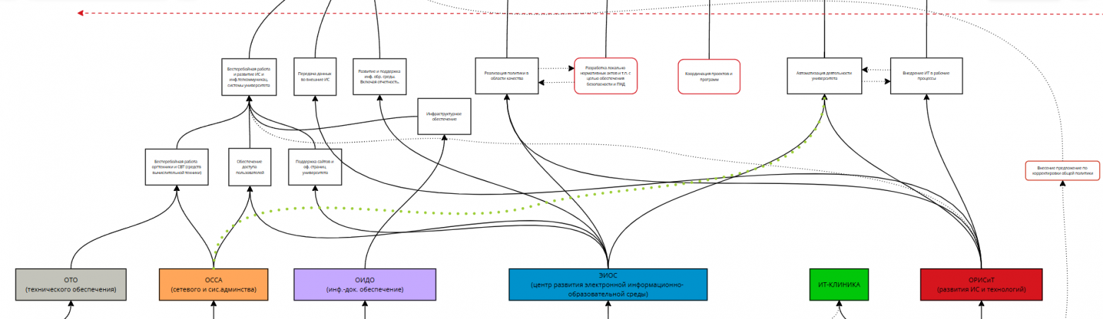
По итогу получается что‑то подобное:
Снизу цветные уже сами отделы. Уже можно понять кто перегружен по функциям, а кто не имеет смысловой нагрузки в контексте утвержденных документов. На этих этапах важно включать «проверку на адекватность» и начинать вовлекать коллег в процесс для сверки.
Этап третий: наш уровень
Как только в схеме появляются рабочие отделы — начинаем проводить встречи с начальниками. Перед встречей желательно взять положение его отдела, добавить в схему цели или ключевые функции верхнего уровня, но с этим осторожно. Лучше всего, сначала попросить отделы самостоятельно написать, чем они занимаются.
Если продолжать формирование структуры по документам — можно получить не рабочую, а теоретическую оргструктуру (либо модель «Как должно быть», а нам нужно понять «Как есть»). Еще раз советую узнать у начальников, после чего дополнять тем что есть в документах.
Сразу можно придумать цвета или что‑то еще для подсветки проблемных участков и функций. Связи который есть — но их быть не должно, дублирование функций и т. п.
С этой частью уже можно активно работать. Обсуждать и править. Становится понятно кому делегировать задачи и, кто за что отвечает.
С чем и когда помогает подобный алгоритм
Это упражнение лучше всего проделывать в первые дни‑недели устройства на работу. Как раз в те самые первые дни, когда сидишь без дела.
С новыми коллегами вместо «чем вы занимаетесь», разговоры проходят в формате «я тут набросал — давайте сверимся, как вы это видите».
Подход, не претендует на замену классических подходов c моделями AS IS и TO BE. Делюсь, как рабочей практикой для ситуаций, когда на подобные задачи — нулевой ресурс. Для подобного, нужен только доступ к бесплатной онлайн доске, или обычной доске + стикерам.
А так, все хитроумные способы формирования, на моем опыте — практически не работают. Еще можно сказать, что трудозатраты на теоретически верные подходы — не оправдывают производимый эффект. Слишком сложные инструменты, не понимает окружение, что делает невозможным сопровождение без «того самого специалиста», который их создавал.
Еще часто упускают, что динамика и текучка кадров, вносит постоянные коррективы в организационную структуру. А квадраты и стрелочки — куда более подвижная история, чем по 2 месяца собирать информацию «как есть», и думать а «как же должно быть».
Есть проблема или вопрос — подсветил цветом, обсудил с участниками, проверил — получилось или нет.
Схема всегда в доступе для всех — что дает возможность быстро погружаться в контекст.
P. S. следящая часть про работу с должностными инструкциями
Автор: Sergio_P

