SaaS без кода: ИИ-бот-«Ангел-Хранитель» на Lovable + ProTalk с рефералкой 30%
Что вы построите
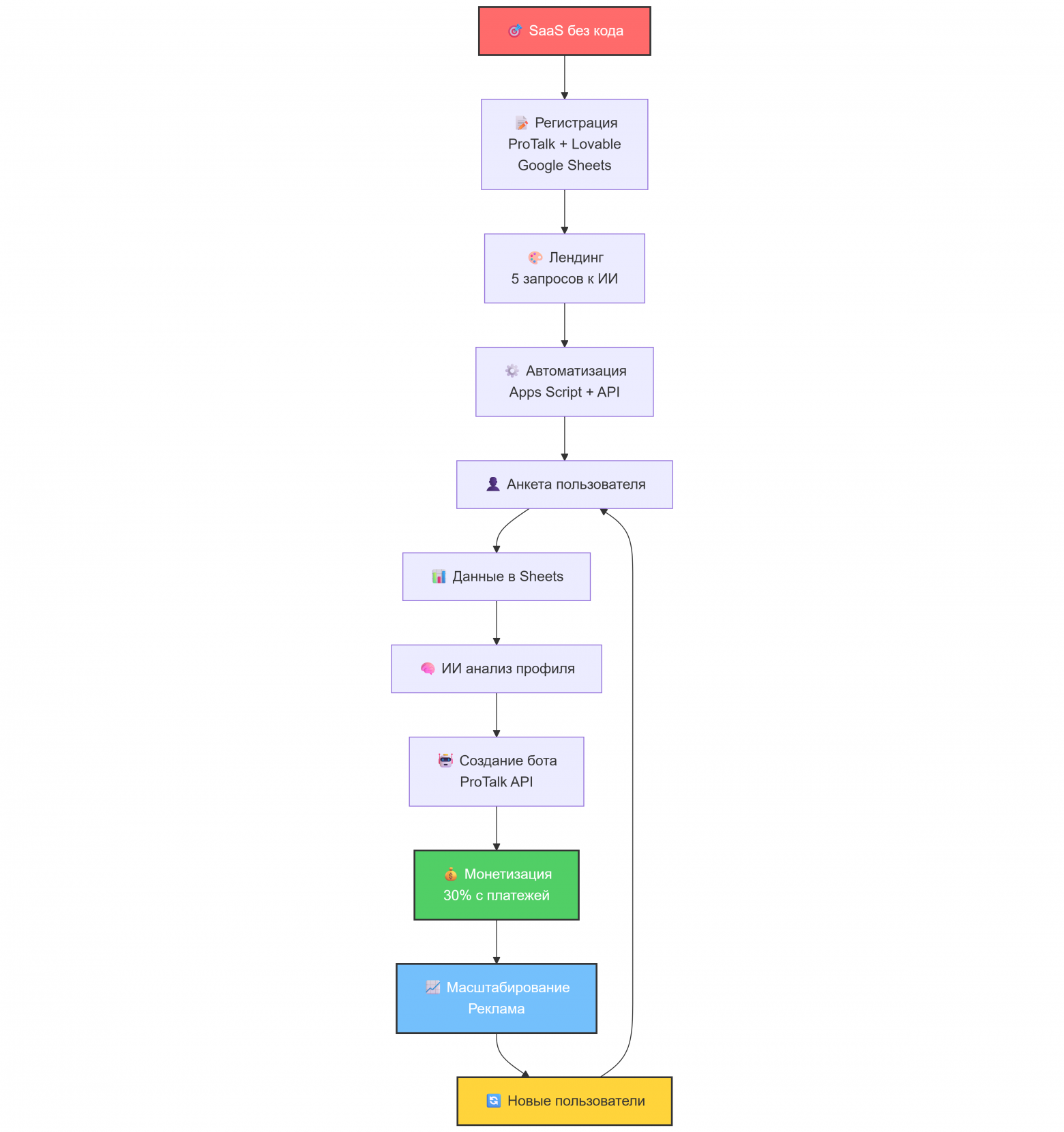
Лендинг собирает анкету → в Google Sheets считается психологический профиль → по API создаётся кабинет и бот в ProTalk → бот в Telegram персонализирован под профиль пользователя → бот присылает ссылку на подписку и работает автономно. Пользователь может вообще не заходить в ProTalk — ему достаточно общения с ботом. (ProTalk официально поддерживает Telegram-ботов и подписки/регулярные платежи в настройках бота.)
Почему это можно сделать без кода:
-
Lovable генерирует полноценный сайт/лендинг по промптам (на Free-плане есть 5 запросов в день).
-
ProTalk даёт готовые инструкции/вики, API-интеграции и даже готовый шаблон-кейc “ProTalk + Lovable”.
-
У ProTalk есть реферальная программа 30% с чёткими условиями выплат.
Шаг 1: Суть бизнес-модели и почему это гениально
Вы создаете лендинг (сайт-визитку), который:
-
Предлагает пользователям пройти психологический тест.
-
На основе ответов автоматически создает уникального Telegram-бота, роль которого адаптирована под психологический портрет человека.
-
Внутри бота настроена монетизация (подписка).
Ваша прибыль: Платформа ProTalk за каждого привлеченного вами пользователя (который создал бота и оплатил подписку) отдает вам 30% от всех его платежей. Выступая партнером (рефералом), вы получаете пассивный доход с каждого клиента, которого привели.
Ключевая связка технологий:
-
Lovable.dev: Бесплатный сервис для создания веб-приложений через запросы к ИИ (вайп-кодинг). Ваш инструмент для строительства сайта.
-
ProTalk: Платформа для создания ИИ-ботов с API. Ваш инструмент для создания ботов и источника дохода.
-
Google Таблицы: Простой и мощный посредник для логики между Lovable и ProTalk.
Шаг 2: Регистрация и подготовка аккаунтов
-
ProTalk: Перейдите на ProTalk, зарегистрируйте аккаунт. В личном кабинете найдите раздел «Партнерская программа» или «API». Скопируйте ваш уникальный реферальный ID. Именно он будет гарантировать, что все созданные пользователи и их платежи будут засчитаны вам.
-
Lovable: Перейдите на Lovable.dev, зарегистрируйтесь. Бесплатного тарифа (5 запросов в день) более чем достаточно для старта.
-
Google Таблицы: Создайте новую таблицу. Этого пока достаточно.
Шаг 3: Создание лендинга в Lovable (Ваш сайт)
Цель: Повторить или улучшить лендинг «ИИ Ангел-Хранитель», который вы видели.
Инструкция для ИИ в Lovable: Используйте ваши 5 ежедневных запросов, чтобы давать Lovable команды. Вот примерная последовательность:
Запрос 1: Создание основы лендинга с предупреждением
Создай одностраничный сайт (лендинг) на русском языке в темной теме. Вверху страницы размести крупный заголовок: «Создай своего ИИ-Ангела Хранителя в Telegram». Добавь кнопку «Начать тест». Сделай так, чтобы при нажатии на эту кнопку появлялось всплывающее окно (модальное) с важным предупреждением: «Тест займет до 20 минут. Для лучшего результата убедись, что тебя ничто не отвлечет: выбери тихое место и выдели время. Чем правдивее ты ответишь, тем точнее и полезнее будет твой личный ИИ-ассистент.» В окне должны быть кнопки «Я готов» (закрывает окно и начинает тест) и «Вернуться назад».
Запрос 2: Реализация интерактивного опроса с прогресс-баром
Реализуй на сайте опросник из 27 вопросов, которые показываются пользователю по одному. Вверху экрана должен быть прогресс-бар, показывающий, какой вопрос по счету и сколько всего осталось. Под вопросом — поле или варианты для ответа. Внизу — кнопки «Назад» (чтобы вернуться к прошлому вопросу) и «Далее» (чтобы перейти к следующему). Внешний вид должен соответствовать темной теме.
Запрос 3: Настройка логики и внешнего вида для разных типов вопросов
Настрой, чтобы разные типы вопросов из ТЗ отображались правильно:
-
Текстовые поля (
textarea) для открытых ответов (например, «Опиши свою жизненную ситуацию»). -
Шкала от -3 до +3 (сделай ее визуальной, в виде ползунка или кликабельных цифр с подписями «Не согласен» и «Согласен» по краям).
-
Ранжирование (перетаскивание вариантов для расстановки по важности от 1 до 5).
-
Одиночный выбор (
choice) в виде списка кликабельных кнопок или радиокнопок. -
Множественный выбор (
multi-choice) в виде списка чекбоксов.
Запрос 4: Добавление финального экрана и настройка отправки данных
После ответа на последний вопрос покажи пользователю финальный экран. Размести на нем текст с благодарностью за прохождение и кнопку «Активировать моего ИИ-Ангела!». При нажатии на эту кнопку все ответы пользователя должны быть собраны в один структурированный JSON-объект и отправлены POST-запросом на указанный в ТЗ URL (https://account.pro-talk.ru/gas_proxy), без ожидания ответа от сервера.
Запрос 5: Создание анимации «хлопушки» и финального сообщения
Сразу после нажатия на кнопку «Активировать» запусти на весь экран яркую и праздничную анимацию-хлопушу (confetti) на 2-3 секунды. После завершения анимации покажи финальное сообщение крупным шрифтом: «Твой личный ИИ-Ангел Хранитель готов! 🎉 Он уже ждет тебя в Telegram. Перейди в бота @[имя_бота] чтобы начать общение.»
Совет: Используйте шаблоны от ProTalk (как они и предлагают), чтобы ускорить процесс. Ваша задача — не изобретать колесо, а адаптировать готовое решение под свою идею.
Шаг 4: Настройка автоматизации через Google Таблицы и Apps Script
Цель: Сделать так, чтобы при отправке анкеты на сайте в Google Таблице автоматически запускался процесс создания бота в ProTalk.
-
Получение данных: Данные с вашего лендинга в Lovable автоматически попадают в указанную Google-таблицу, точнее в AppScript, подключенный к таблице.
-
Анализирует личность → Скрипт отправляет ответы ИИ (например, GPT-5), который быстро составляет детальный психологический портрет человека.
-
Готовит инструкцию для бота → На основе портрета и выбранного стиля (друг, коуч, терапевт) скрипт создает персональную роль для бота: как общаться, о чём спрашивать, когда напоминать.
-
Создает аккаунт пользователя на ProTalk с вашым реферальным кодом и добавляет в его аккаунт готового бота → Скрипт отправляет эту инструкцию на платформу ProTalk, которая мгновенно разворачивает готового Telegram-бота, уже знающего всё о пользователе.
-
Фиксирует всё в таблице → Все данные и результаты автоматически записываются в Google Таблицу для учёта.
Как это сделать без кода?
-
Скопируйте готовый скрипт из шаблонов ProTalk. Скорее всего, он уже будет предоставлен.
-
Поручите ИИ его модифицировать: Скопируйте пример скрипта в ChatGPT/Gemini и дайте запрос: «Вот скрипт для создания бота в ProTalk. Модифицируй его, чтобы он брал данные из Google-таблицы [ссылка на твою таблицу], анализировал ответы на вопросы с 5 по 25 и в зависимости от результатов генерировал разный промпт для бота. Вот примеры промптов для разных типов личности: [приведи 2-3 примера]».
-
Вставьте готовый, модифицированный ИИ скрипт в редактор Apps Script вашей Google-таблицы.
Код скрипта AppScript
function getSettings() {
const sheet = SpreadsheetApp.getActiveSpreadsheet().getSheetByName("Настройки");
if (!sheet) throw new Error("Нет листа 'Настройки'");
const values = sheet.getRange(2, 1, sheet.getLastRow() - 1, 2).getValues();
const settings = {};
values.forEach(row => {
const key = row[0];
const value = row[1];
if (key) settings[key] = value;
});
settings['openai_api_key'] = 'sk-proj-XXXXXXXXXXXXXXXXXXXXXXXXXXXXXXXXXXXXXXXXX'; // ProTalk GPT-5
settings['protalk_api_host'] = 'us1.api.pro-talk.ru';
settings['default_user_email'] = 'alex@lotus1.ru';
settings['openai_model'] = 'gpt-5';
settings['openai_temperature'] = '1.0';
settings['openai_system_role'] = 'Ты - эксперт по оценке психологических анкет по различным международным методикам.';
settings['protalk_function_id'] = 422;
settings['protalk_functions_base'] = 'appkq3HrzrxYxoAV8';
settings['log_sheet_name'] = 'Logs';
settings['sheet_id'] = '1U4kXd1FSuu95DPAXaGduR4MaYcXt5w9-7cHUtIRyDzY';
settings['protalk_chat_id'] = 'dialog_123';
return settings;
}
function doPost(e) {
const settings = getSettings();
if (!e || !e.postData || !e.postData.contents) {
return ContentService.createTextOutput(JSON.stringify({
status: "error",
message: "No data received or invalid request format"
})).setMimeType(ContentService.MimeType.JSON);
}
try {
const data = JSON.parse(e.postData.contents);
let aiGender = data.aiGender === 'Male' ? 'Мужчина' : 'Женщина';
let userGender = data.userGender === 'Male' ? 'Мужчина' : 'Женщина';
// 1. Формируем промпт для OpenAI
const openaiPrompt = createOpenAIPrompt(data, settings);
// 2. Запрос в OpenAI
const systemPrompt = callOpenAI(openaiPrompt, settings);
// 3. Подготавливаем данные для ProTalk
let finalRole = settings.bot_role + "nnТипы личности по 6 методикам:n" + systemPrompt + "nnАнкета пользователя:nПол: " + userGender + "nВозраст: " + data.userAge + "n" + JSON.stringify(data.questionsWithAnswers, null, 2);
if (data.reminderFrequency === 'daily') {
finalRole += "nn##💤:1440;;Поприветсвуй пользователя и спроси его что-то позитивное##";
}
if (data.reminderFrequency === 'weekly') {
finalRole += "nn##💤:10080;;Поприветсвуй пользователя и спроси его что-то позитивное##";
}
if (data.style === 'friend') {
finalRole += "nnСтиль общения:nПоддерживающий, неформальный, эмпатичный. Пример: 'Эй, как дела? Расскажи, что происходит в твоей жизни!'";
}
if (data.style === 'coach') {
finalRole += "nnСтиль общения:nПрактичный, мотивирующий, целеориентированный. Пример: 'Отлично! Давай разберем твои цели и составим план действий.'";
}
if (data.style === 'therapist') {
finalRole += "nnСтиль общения:nАналитический, осторожный, глубокий. Пример: 'Понимаю. Давайте внимательно разберем эту ситуацию.'";
}
const proTalkData = {
function_id: Number(settings.protalk_function_id),
functions_base_id: settings.protalk_functions_base,
bot_id: Number(settings.protalk_bot_id),
bot_token: settings.protalk_bot_token,
chat_id: settings.protalk_chat_id,
dialogs_api_host: settings.protalk_api_host,
arguments: {
referal_code: 'recXXXXXXXXX', // Ваш реферальный код на ProTalk
user_email: data.email || settings.default_user_email,
bot_settings: {
ai_model: settings.bot_model,
bot_name: settings.default_bot_name,
bot_gender: aiGender,
role: finalRole,
telegram_bot_token: data.botToken || '',
telegram_bot_name: data.botNickname || '',
telegram_bot_commands: settings.bot_commands
}
}
};
// 4. Запрос в ProTalk
const proTalkResponse = callProTalkAPI(proTalkData);
// 5. Логируем в Google Таблицу
logToSheet(settings, data, systemPrompt, proTalkResponse, finalRole);
return ContentService.createTextOutput(JSON.stringify({
status: "success",
data: data,
systemPrompt: systemPrompt,
proTalkResponse: proTalkResponse
})).setMimeType(ContentService.MimeType.JSON);
} catch (error) {
return ContentService.createTextOutput(JSON.stringify({
status: "error",
error: error.message
})).setMimeType(ContentService.MimeType.JSON);
}
}
function createOpenAIPrompt(data, settings) {
let qaText = "";
if (data.questionsWithAnswers && Array.isArray(data.questionsWithAnswers)) {
data.questionsWithAnswers.forEach(qa => {
qaText += `Вопрос: ${qa.question}nОтвет: ${qa.answer}nn`;
});
}
// Загружаем шаблон промпта из "Настройки" и заменяем плейсхолдеры
let template = settings.prompt_template || "";
template = template.replace("{{style}}", data.style || "нейтральный");
template = template.replace("{{reminderFrequency}}", data.reminderFrequency || "не указана");
template = template.replace("{{personalityProfile}}", data.personalityProfile || "не указан");
template = template.replace("{{qaText}}", qaText);
return template;
}
function callOpenAI(prompt, settings) {
const url = "https://api.openai.com/v1/chat/completions";
const payload = {
model: settings.openai_model,
messages: [
{ role: "system", content: settings.openai_system_role },
{ role: "user", content: prompt }
],
temperature: Number(settings.openai_temperature) || 0.7
};
const options = {
method: "post",
contentType: "application/json",
headers: { Authorization: `Bearer ${settings.openai_api_key}` },
payload: JSON.stringify(payload)
};
const response = UrlFetchApp.fetch(url, options);
const json = JSON.parse(response.getContentText());
if (json.choices && json.choices.length > 0) {
return json.choices[0].message.content.trim();
} else {
throw new Error("OpenAI не вернул системный промпт");
}
}
function callProTalkAPI(data) {
const url = 'https://us1.api.pro-talk.ru/api/v1.0/run_function';
const options = {
method: "post",
contentType: "application/json",
payload: JSON.stringify(data)
};
const response = UrlFetchApp.fetch(url, options);
return JSON.parse(response.getContentText());
}
function logToSheet(settings, data, systemPrompt, proTalkResponse, finalRole) {
const sheet = SpreadsheetApp.openById(settings.sheet_id).getSheetByName(settings.log_sheet_name);
if (!sheet) throw new Error(`Нет листа '${settings.log_sheet_name}' в таблице`);
sheet.appendRow([
new Date(),
JSON.stringify(data, null, 2),
systemPrompt,
JSON.stringify(proTalkResponse, null, 2),
finalRole
]);
}
В итоге процесс полностью автоматизирован: пользователь заполнил форму -> данные в таблице -> скрипт создал бота -> пользователь получает готовую ссылку на своего @AngeIKhranitelbot в Telegram.
Шаг 5: Запуск, реклама и начало заработка
-
Протестируйте: Создайте тестового бота сами, пройдя всю цепочку от заполнения формы до получения сообщения в Telegram.
-
Расскажите о своем сервисе:
-
Разместите пост на VK, Telegram-каналах, посвященных психологии, саморазвитию, AI.
-
Снимите короткое видео для ВК, показывающее, как это работает.
-
Запустите небольшую рекламную кампанию в соцсетях с таргетингом на интересы: «психология», «коучинг», «саморазвитие», «искусственный интеллект».
-
Получайте доход: В личном кабинете партнера ProTalk вы в реальном времени сможете видеть, сколько пользователей привлекли и какой доход получаете с их подписок.
Заключение: Ваш путь к пассивному доходу
Вы только что создали полноценный SaaS-сервис с глубокой персонализацией, сложной backend-логикой и встроенной монетизацией. И все это — без серверов, без найма разработчиков и без написания кода в классическом понимании.
Ваши главные инструменты: Готовые решения (Lovable, ProTalk), мощь ИИ для генерации и доработки шаблонов и ваша собственная идея, которую вы смогли упаковать в продукт.
Этот пример с «ИИ Ангелом-Хранителем» — лишь один из тысяч возможных вариантов. Вы можете создавать ботов-юристов, фитнес-тренеров, кулинаров или сказочников для детей. Механизм останется тем же. Начните сегодня с 5 бесплатных запросов в Lovable и превратите свою идею в источник дохода.
Итогая схема работы
Идеи для реализации проектов на основе данного кейса:
1. ИИ-Нутрициолог
-
Суть: Пользователь проходит опрос о своих пищевых привычках, целях (похудение, набор массы), аллергиях и образе жизни.
-
Что делает бот: Дает персональные рекомендации по питанию, составляет примерное меню, напоминает пить воду, отслеживает прогресс.
2. Фитнес-Тренер
-
Суть: Анкета об уровне физической подготовки, доступном оборудовании (дом, зал), целях и предпочтениях (йога, силовые, кардио).
-
Что делает бот: Создает и адаптирует тренировочные программы, показывает упражнения (через GIF/видео), мотивирует, следит за отдыхом.
3. Финансовый Консультант
-
Суть: Опрос о доходах, расходах, финансовых целях (накопить на машину, ипотека, инвестиции) и отношении к риску.
-
Что делает бот: Помогает составить бюджет, дает советы по оптимизации трат, предлагает подходящие инвестиционные инструменты, напоминает об оплате счетов.
4. Карьерный Коуч
-
Суть: Сбор данных о навыках, опыте, карьерных амбициях и ценностях пользователя.
-
Что делает бот: Помогает составить резюме и сопроводительные письма, готовит к собеседованиям, ищет подходящие вакансии (через интеграцию с API hh.ru), дает советы по развитию навыков.
5. ИИ-Юрист (базовые консультации)
-
Суть: Пользователь описывает свою правовую ситуацию (например, проблемы с арендой, трудовые споры, защита прав потребителей).
-
Что делает бот: Анализирует ситуацию, дает общие рекомендации по алгоритму действий, генерирует шаблоны типовых жалоб и заявлений.
6. Бот для изучения языков
-
Суть: Определение текущего уровня языка, целей (для путешествий, для работы) и интересов пользователя.
-
Что делает бот: Общается с пользователем на целевом языке, исправляет ошибки, подбирает тематические слова и фразы, отправляет ежедневные задания и аудирования.
7. Ментор по здоровому сну
-
Суть: Детальный опрос о режиме сна, качестве сна, привычках и условиях в спальне.
-
Что делает бот: Составляет персональные рекомендации по гигиене сна, предлагает ритуалы для засыпания, напоминает лечь спать, отслеживает динамику.
8. ИИ-Помощник для отношений
-
Суть: Анонимный опрос о проблемах в отношениях (семейных, партнерских, с детьми).
-
Что делает бот: Дает советы по коммуникации, помогает анализировать конфликты, предлагает способы укрепления отношений, генерирует идеи для свиданий.
9. Бот-Планировщик путешествий
-
Суть: Сбор информации о бюджете, желаемых странах, интересах (пляж, экскурсии, гастрономия) и составе путешественников.
-
Что делает бот: Предлагает маршруты, помогает с бронированием (через API), дает советы по странам, напоминает о необходимости сделать визу или прививки.
10. Бот для ментального здоровья (дневник настроения)
-
Суть: Краткий ежедневный опрос о настроении, уровне стресса и событиях дня.
-
Что делает бот: Отслеживает динамику настроения, помогает выявить триггеры стресса, предлагает техники для снижения тревожности (дыхательные упражнения, медитации).
Ключевое преимущество схемы: Для каждого кейса меняется только логика в Google Apps Script (как вы обрабатываете анкету и формируете роль для бота) и дизайн лендинга на Lovable. Движок (ProTalk API) и модель монетизации остаются одинаковыми.
Итог
Протестировать сервис вы можете тут: https://persona-bot-maker.lovable.app/
Если у вас есть вопросы или предложения, пишите мне в телеграм.
Автор: TAU15

