Роль показателей в механизме управления компании

Роль показателей в механизме управления компании - 1

Осуществление деятельности любой компании невозможно без наличия информации о том, как планируется и осуществляется работа сотрудников, и о том, как реализуются ими поставленные задачи. Эта информация необходима для осуществления деятельности сотрудников и организации их работы. Важную роль здесь играют различные показатели, применяемые в компаниях.

Что такое показатели деятельности в компании?

Показатели деятельности в компании – это количественные характеристики, отражающие финансовое состояние и результаты работы предприятия. Руководителем (владельцем) компании на основании полученных показателей оценивается результативность принятых и реализованных решений и результаты деятельности отдельных сотрудников, отдельных направлений деятельности и всей компании.

С точки зрения механизма управления показатели деятельности сотрудников являются необходимым инструментом в работе руководителей, позволяющим им выполнять свои функции, и являются его неотъемлемой частью.

Как и где используются показатели в механизме управления (см. Рис. 1):

·  при формировании цели и постановке задач руководителями в качестве цифровых данных, которые сотрудникам необходимо достигнуть и выполнить;

·  при формировании плана на планируемый период и отслеживании и контроле его выполнения сотрудниками;

·  для проведения анализа хода выполнения текущих задач сотрудниками в процессе их деятельности и оценки ситуации;

·  для проведения измерений операций, выполняемых исполнителями, их анализа и принятия решений по повышению их эффективности;

·  для определения эффективности работы компании за отчетный период;

·  другое.

Рис. 1

Рис. 1

На Рис. 1 видно, что наличие показателей на начало планового периода и в конце отчетного периода для оценки деятельности компании и руководителя компании явно недостаточно, так как они отражают лишь данные на определенную дату. Для понимания, как выполнялись процессы и операции и какова была результативность деятельности сотрудников и операций в процессе, требуются уже другие показатели, отражающих результаты выполнения ими не только текущих процессов и операций (их эффективность), но и как это сказывается на других участниках технологической цепочки и на клиентах.

В рамках механизма управления показатели используются:

·  в системе планирования и отчетов (постановка и контроль выполнения сотрудниками задач в отчетном периоде);

·  в оценке текущей деятельности сотрудников, производительности их труда и качестве производимых ими продуктов;

·  в оценке используемого в компании оборудования и средств труда, которые применяют сотрудники в своей работе;

·  в системе воздействия на сотрудников для повышения их мотивации;

·  в оценке применяемой в компании системы взаимодействия с клиентами и контрагентами.

Одной из основных частей такого механизма управления является создаваемая в компании система планирования и контроля его выполнения. Об этом уже много написано, поэтому разберем данное направление деятельности только с точки зрения процесса управления и как это отражается на механизме управления.

Что такое план – это определение целевых показателей, которые надо достигнуть к определенному моменту времени, и задач, которые необходимо для этого выполнить. План утверждается руководителем (владельцем) компании и с этого момента становится руководством к действию для всех сотрудников на планируемый период. Так как процесс управления – это целенаправленное воздействие субъекта на объект управления (сотрудников) …, то таким образом план задает количественные, качественные и другие показатели, которые служат ориентиром для выполнения всеми сотрудниками компании своих обязанностей, т.е. заставляет их действовать определенным образом, чтобы добиться выполнения поставленных задач и установленных показателей (см. Рис. 2).

Рис. 2

Рис. 2

 На Рис. 2 видно, что воздействие на исполнителя (управление им) осуществляется путем применения, утвержденного руководителем компании плана, где определяются задачи и показатели, которые необходимо выполнить, и регламента, отражающего требования к профессиональным навыкам исполнителя. Поэтому формирование любого плана осуществляется, в том числе и с учетом показателей деятельности самого исполнителя, т.е. производительности и качестве его труда, а также с учетом производительности используемого им орудий труда.

Однако недостаточно только определить и утвердить целевые плановые показатели. Необходимо, во-первых, донести их до каждого сотрудника (руководителя и исполнителя) с учетом их роли в деятельности компании, т.е. поставить перед ними задачи так, чтобы они их поняли и прониклись, а во-вторых, добиться выполнения исполнителями поставленных задач и намеченных показателей. Для этого в компании и служит механизм управления, где определяется, каким образом осуществляется доведение до руководителей всех уровней и сотрудников плановые показатели (устно, в бумажной или электронной форме), а также как выстраивается система обратной связи, т.е. контроля выполнения сотрудниками утвержденных показателей на каждом уровне управления (какие показатели и для кого формируются, как передаются и др.), что позволяет руководителям всех уровней проводить анализ деятельности сотрудников, принимать и доводить соответствующие решения.

Плановые показатели должны отражать результаты деятельности сотрудников компании за определенный период при реализации стратегии. Если показатели, указанные в плане, приняты формально и не способствуют у исполнителей понимания реализации стратегии, то сотрудники (руководители и исполнители) будут дезориентированы и ждать положительного результата от их работы обычно не приходится. Таким образом, показатели, представленные в плане, направляют сотрудников на выполнение задач в требуемом для руководителя (владельца) компании направлении.

Однако необходимо иметь в виду, что плановые и фактические показатели показывают только одну сторону деятельности компании, т.е. что нужно сделать и что сделали, т.е. какой результат получили за отчетный период. Сравнение этих показателей (план/факт) с прошлыми периодами позволяет оценивать результаты деятельности руководителей всех уровней и принимать необходимые решения. А вот на вопрос, как и за счет чего этого добились, финансовые показатели не отвечают, так как отражают лишь результаты, которые были достигнуты после выполнения сотрудниками компании определенных мероприятий, которые и влияют на полученные финансовые показатели.

Имеется достаточно много различных показателей, характеризующих различные аспекты деятельности сотрудников, и от правильного их выбора, т.е. от показателей, которые позволяют своевременно и точно оценивать результаты деятельности сотрудников, может зависеть качество принятия руководителями решения.

Посмотрим, какие группы показателей могут отражать работу сотрудников компании на разных уровнях управления (см. Рис. 3).

Рис. 3

Рис. 3

На Рис. 3 приведена в качестве примера Сбалансированная система показателей (BSC), которая применяется в компаниях, и указаны некоторых показатели (KPI), которые могут использоваться как при формировании плана, так и для оценки выполнения задач и операций сотрудниками. Для каждого уровня управления формируются те показатели, которые необходимы руководителю и специалисту для выполнения ими поставленных задач. Кроме того, используемые в различных компаниях показатели могут отличаться в зависимости от их сферы деятельности и выполняемых задач.

Почему в компаниях применяются разные показатели?

Стратегия развития в разных компаниях и задачи, которые при этом ставятся, могут значительно отличаться. В одних компаниях в качестве стратегии развития может быть сокращение расходов и повышение производительности труда. В других расширение рынка продаж путем открытия новых магазинов в новых территориях или расширение ассортимента товаров/продукции.

Рассмотрим некоторые аспекты Сбалансированной системы показателей (BSC).

1)  Финансовые показатели.

Так как главной целью создания коммерческих компаний является зарабатывание денег, то основными показателями в компаниях, характеризующих результаты их деятельности, являются финансовые показатели.

Финансовые показатели отражают:

·  насколько успешно осуществляется деятельность компании в определенном периоде и, соответственно, по ним в первую очередь оцениваются руководители компаний;

·  какое место занимает компания на рынке и насколько прочно ее положение, а также ее способность выдерживать изменения внешней среды;

·  в каком направлении осуществляется развитие компании и какие основные факторы могут помочь или помешать в этом деле;

·  какой уровень ценности компании для покупателей, если она готовится к продаже, и какова возможность привлечения инвестиций.

На основании финансовых показателей, отражающих деятельность компании в отчетном периоде, руководитель (владелец) компании проводит анализ, разрабатывает основные направления развития с целью их улучшения в будущих периодах и принятое решение доводит до сотрудников в виде стратегии развития компании и плана работы на определенный срок (обычно на год с разбивкой на кварталы и месяцы), в котором определяются задачи и устанавливаются показатели, которые необходимо достигнуть по завершению отчетного периода.

Для определения эффективности выполняемых сотрудниками операций применяются другие показатели, отражающие их результаты работы в течение отчетного периода с разбивкой на небольшие периоды (день, неделя, месяц) или по окончанию выполнения каких-либо задач, а именно:

·  количественные показатели работы сотрудников при выполнении ими операций;

·  качественные показатели, отражающих выполненную работу сотрудников в соответствии с установленными качественными параметрами;

·  денежные показатели, отражающие затраты, которые возникают при выполнении сотрудниками операций;

·  показатели производительности труда при выполнении сотрудниками операций.

2)  Показатели по работе с клиентами.

Любая компания, чтобы заработать, должна реализовать свою продукцию (товары, услуги) клиентам. Поэтому показатели спроса клиентов и их удовлетворенности продукцией показывают руководителю (владельцу) компании в каком направлении надо двигаться и что требуется делать для улучшения ситуации со сбытом продукции. Таким образом, полученные результаты деятельности (показатели) после их анализа способствуют принятия руководителями необходимых решений.

3)  Показатели эффективности ключевых процессов компании.

Для многих компании повышение производительности труда является перманентной задачей и в это вовлечены как руководители, так и специалисты. Различные показатели отражают, какие результаты получаются после внедрения новой технологии работы, совершенствования имеющихся или использования более производительных орудий труда и совершенствования механизма управления. На основании полученных результатов руководителем компании принимаются решения и ставятся задачи, которые доводятся до исполнения сотрудниками.

4)  Показатели работы с персоналом.

Показатели работы с персоналом позволяют руководителю (владельцу) оценить, что предпринимается в компании в этом направлении:

·  достаточно ли сотрудников с требуемой квалификацией и какова потребность компании в обучении сотрудников и в повышении их квалификации;

·  имеются ли поступления от сотрудников идей и какова отдача от их внедрения;

·  достаточна ли мотивация сотрудников и как это отражается на их труде.

Существует и применяется в некоторых компаниях Система целей и ключевых результатов (OKR) (источник: https://www.testograf.ru/ru/blog/celi-i-cluchevie-rezultati-okr).

OKR (Objectives and Key Results) — это метод управления целями, который помогает компаниям и командам добиваться амбициозных результатов. Система основана на двух основных элементах:

Objective (цель) — вдохновляющая, амбициозная цель, которая задает направление.
Key Results (ключевые результаты) — измеримые показатели, которые позволяют понять, достигнута ли цель.

Пример OKR:
Objective: улучшить качество клиентского сервиса.
Key Results:

  • Увеличить средний рейтинг отзывов клиентов с 4.2 до 4.8.

  • Сократить среднее время ответа службы поддержки с 12 до 5 минут.

  • Повысить уровень удовлетворенности клиентов (NPS) с 65 до 80.

Любой ключевой результат должен быть конкретным и измеряемым. Если у результата нет количественной оценки, то его сложно контролировать.

Алгоритм работы с показателями.

Любые показатели являются основой для постановки задач, анализа деятельности сотрудников, подведения руководителями итогов и постановки им новых задач (см. Рис. 4).

Рис. 4

Рис. 4

На Рис. 4 видно, что наличие показателей деятельности сотрудников позволяет руководителю, во-первых, определять объем их работы и устанавливать параметры ее выполнения, а во-вторых, производить оценку выполнения сотрудниками задач и принимать необходимые по результатам их деятельности решения.

Работа с показателями – это работа с информацией (данными). Поэтому важно, какие средства получения, обработки и передачи данных в компании используются. Формирование бумажных отчетов, ручная их обработка и передача требуют времени и это может затруднить своевременное получение руководителем информации. Существует достаточно много российских и зарубежных программ, позволяющих получать данные о результатах работы сотрудников как по итогам их работы за определенный период, так и в режиме on-line при выполнении ими операций. В них используются данные, указанные в плане и получаемые по результатам работы сотрудников, а также осуществляется их передача по назначению, т.е. в рамках программ создаются определенные информационные потоки.

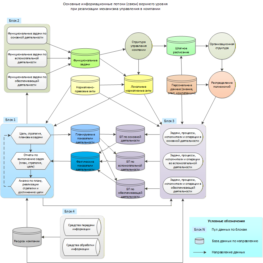
В компании для обеспечения ее деятельности и осуществления управления сотрудниками формируются различные информационные потоки, которые функционируют в рамках механизма управления (см. Рис. 5).

Рис. 5 (источник: https://vk.com/wall764374436_153)

Рис. 5 (источник: https://vk.com/wall764374436_153)

На Рис. 5 видно, что работа с показателями занимает значительное место в информационных потоках и поэтому от того, как осуществляется с ними работа может зависеть эффективность принятия решений, что может отражаться на результатах деятельности компании.

Комментарии:

1. Показатели деятельности являются неотъемлемой частью механизма управления в компании и без них оценка деятельности сотрудников и компании представляется затруднительной.

2. Каждому уровню управления и для каждого руководителя соответствуют свои показатели деятельности в зависимости от выполняемых им задач.

3. Применение более совершенных средств получения, передачи и обработки данных влияет на эффективность механизма управления и, соответственно, всей компании.

Вы можете принять участие в обсуждении различных вопросов, касающихся управления в организации, на моем ТГ-канале Управление – Новый подход: https://t.me/upravlenie_novyj_podhod/5.

Автор: Sertaran

Источник

Оставить комментарий