Проект для научной сферы: талант и его развитие — визуализация научного труда в схему

Дорогие друзья, ко мне обращаются не только по вопросам складского характера, логистики или сельского хозяйства, но и из совершенно разных, порой кардинально отличающихся сфер социальной жизни. Наряду с глобальными проектами, я также занимаюсь частными задачами и провожу консультации. Все проекты и вопросы мы обсуждаем и приходим к обоюдовыгодному соглашению.
Сегодня хочу поделиться опытом участия в проекте, который кардинально отличается от всего, о чем я писал ранее. Ко мне обратился Заказчик из научной сферы в МО. Человек пишет исследовательскую работу уже 17 лет. Проблема заключалась в сжатых сроках проекта. Что нужно было сделать? Требовалось изучить большой объем информации за короткое время и представить её в виде схемы. Сроки были установлены, информация предоставлена. Вооружившись бумагой, планшетом и карандашом, я принялся изучать материалы и фиксировать основные моменты. Естественно, с анализом, выявлением логических связей, корректировками (без них никуда) и уточняющими вопросами. Работа получилась плодотворной. Заказчик доволен, сроки соблюдены.
Почему я решил поделиться этим проектом? Тема! Тема проекта — талант и его развитие. Я выстраивал схему, по которой талант развивается. Мне это показалось интересным, и я думаю, что многим она поможет найти свой жизненный путь. Всю информацию я раскрыть не могу, но схему и часть рассуждений представлю в этой статье. И, да, я, конечно, спросил разрешения на публикацию схемы в своих интернет-источниках. Сразу скажу, тема объемная. Кратко о главном я изложу в статье. Как мне кажется, описанное здесь — самая важная часть. Само собой, научный текст я опускаю и перевожу всё на простой, общедоступный язык. Начнём.
Талант — это ярко выраженная способность к определенному виду деятельности, которая проявляется в высоком результате и качестве работы, часто с меньшими затратами усилий, чем у других людей. Это не просто умение, а скорее потенциал, который при развитии превращается в мастерство.
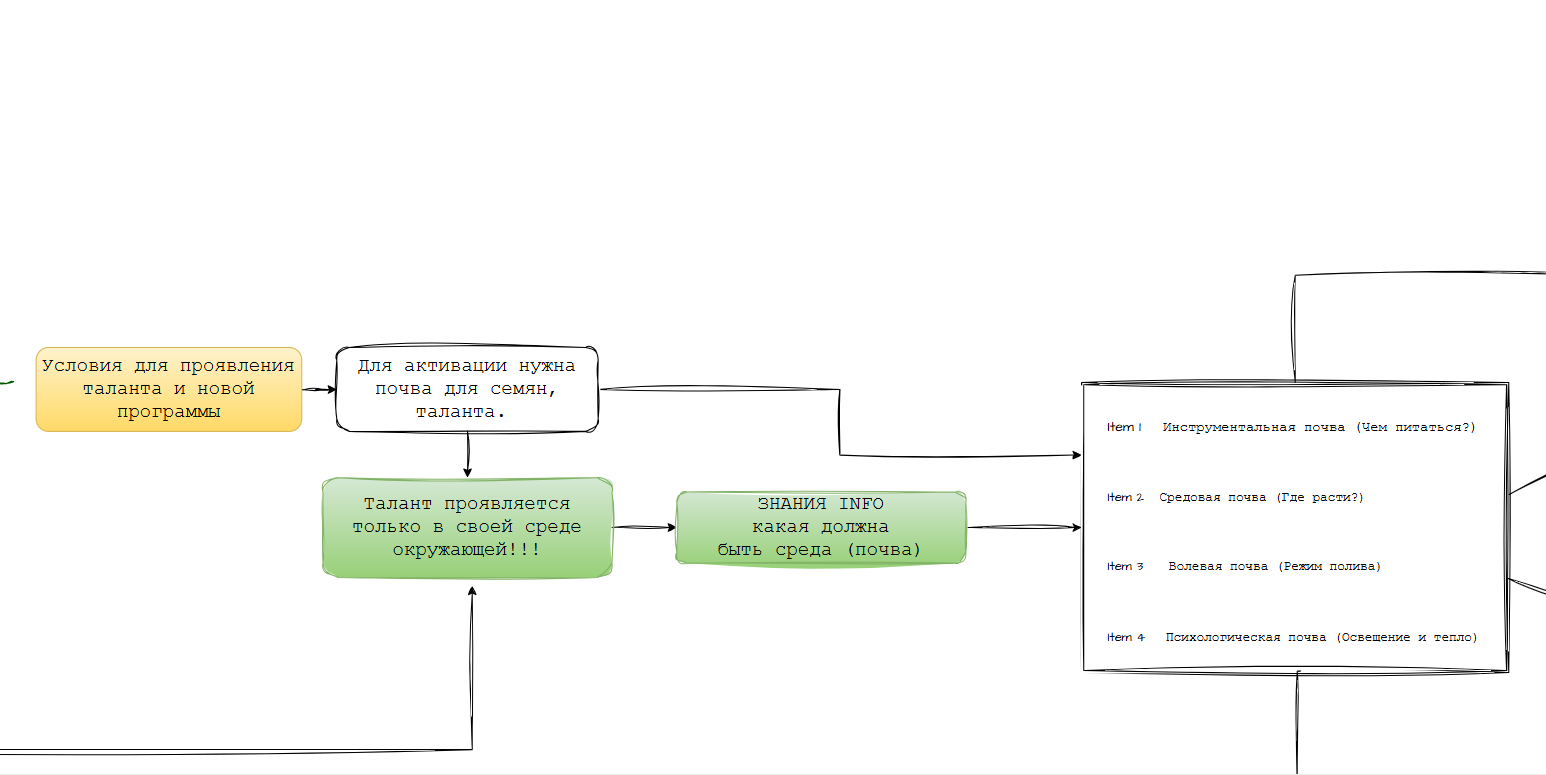
Каждый человек талантлив. Просто не каждый нашел ту сферу, где его врожденные особенности совпадают с глубоким интересом. Поэтому задача человека — не просто обнаружить в себе «искру Божью», а создать условия, чтобы из этой искры разгорелось пламя.
Талант — это диалог между «искрой» и «миром». Мир (условия) дает вам обратную связь. И только в этом диалоге рождается истинное понимание того, кто вы есть.
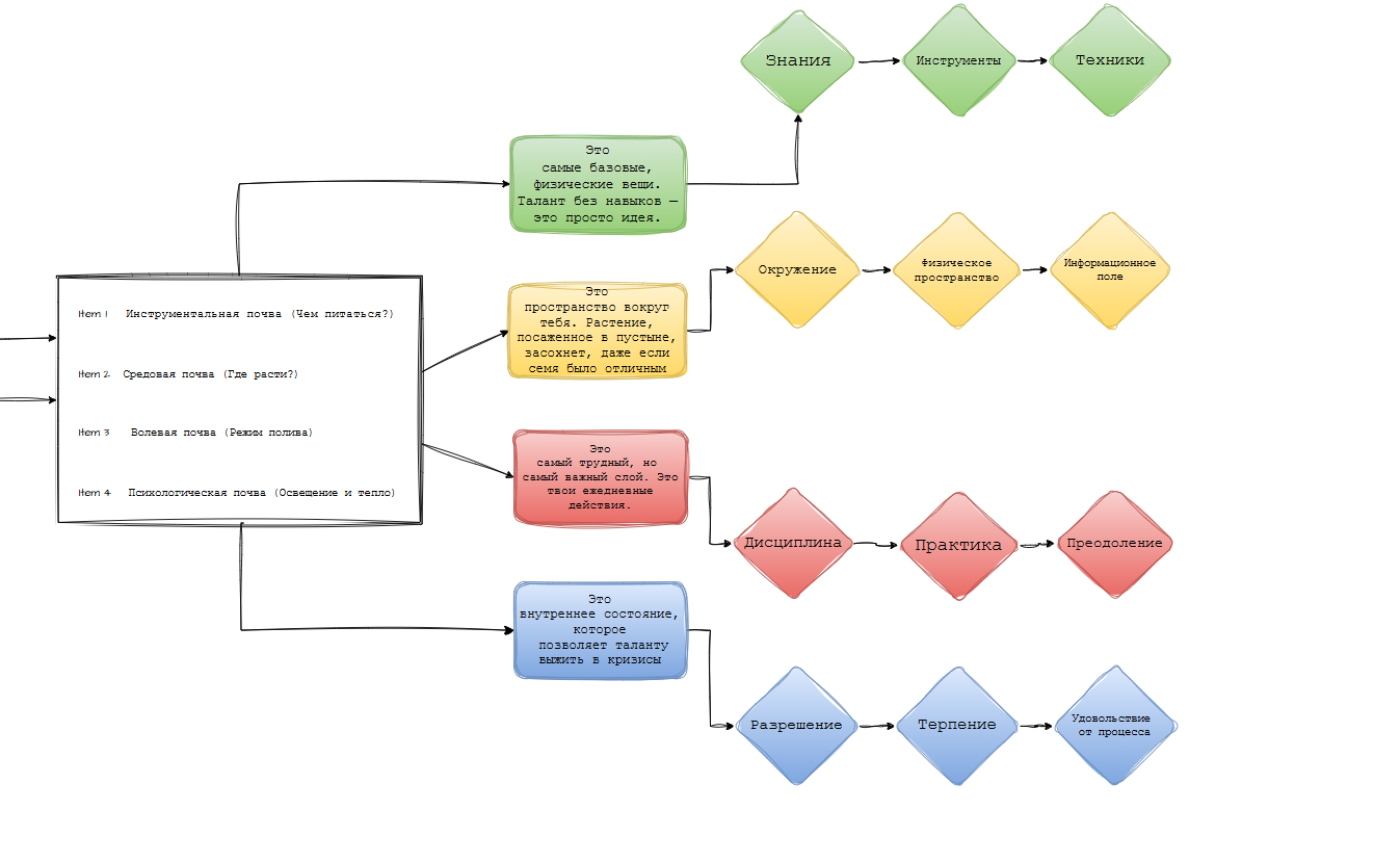
Чтобы разжечь «искру Божью», нужно создать, найти и войти в свою среду. Все мы рождаемся не в своей среде (в системе). Необходимо понять это и найти свою. Грубо говоря, рыба может дышать и жить только в воде. Если она на суше, долго не протянет, и ресурс её минимален. Поместите её в воду, в аквариум — и она оживёт и будет радовать красотой. Такой простой пример. Тоже самое и с талантами нашими, способностями.
Может быть, опыт из моего проекта кому-то, хотя бы одному человеку, поможет найти себя. Спасибо.




Автор: ProcessAnalyst

