Миллионы на поддонах: как одна деталь рушила логистику ритейлера

Добрый день. В этой статье поделюсь следующим опытом: как мне удалось сэкономить очень много денег для известного крупного ритейла.
Ко мне обратилась одна из крупнейших торговых сетей России с проблемой следующего характера. На её распределительных центрах (РЦ) Заказчику поступал товар от производителя — огурец сорт «Мева». Заказчик, разгружая у себя товар в количестве 32 поддонов весом по 600 кг и вывозя его электрокаром из кузова авто, получал падающие и рассыпающиеся поддоны вместе с огурцами. При этом опалетка каждого поддона рвалась. В результате возникали серьёзные потери на каждом РЦ именно с этим поставщиком-производителем.
Заказчик тратил время на сбор продукции и возврат обратно поставщику, а также терял в прибыли на каждом РЦ крупные суммы.
Что было решено? Я посетил один РЦ ритейла во время приёмки данного товара от производителя. Также было решено посетить день формирования партии и отгрузки на складе производителя. На выяснение истинной причины было затрачено 7 дней.
Что сделано с моей стороны:
-Заказчик предоставил копию договора поставки с производителем. -Изучил условия в договоре.
-Заказчик предоставил фото- и видеоматериалы происходящего на своих РЦ (как падает паллет).
-Договорился о днях присутствия на РЦ.
-Договорился с производителем о дне присутствия на складе производителя.
-Изучение, анализ, фиксация процессов на РЦ и складе производителя с помощью фото и видео.
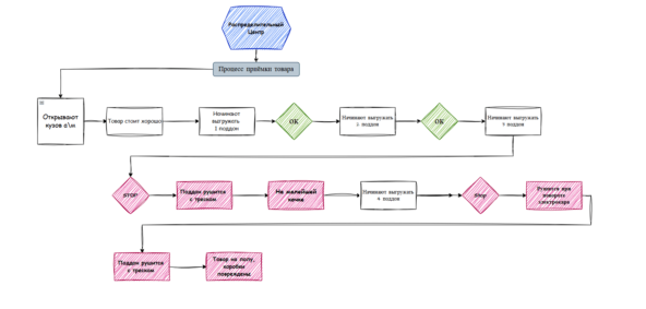
Моё присутствие, наблюдение и анализ на РЦ Заказчика подтвердили, что паллет с огурцами разваливается при малейшей тряске или повороте электрокара. Особенно когда электрокар аккуратно съезжал с кузова, а именно в моменте, где всегда происходит небольшой скачок. Это стандартный технически заложенный скачок — без него никуда, так устроен процесс отгрузки и разгрузки. Мы попробовали аккуратно вывезти паллет и поставить его на весы, но при простом развороте электрокара весь поддон разваливался. Предположительно, проблема была не в РЦ и не в сотрудниках на электрокарах.
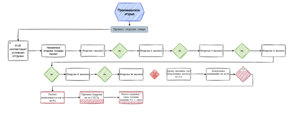
Далее я отправился на склад к производителю. Проведя там тот же процесс, не было обнаружено никаких нарушений в процессе формирования партии и её погрузке в кузов автомобиля. Кроме одного момента! Отгрузка партии от поставщика осуществлялась очень и очень медленно. Этот факт и привлёк моё внимание! Когда машина была загружена последними двумя поддонами, я попросил электрокарщика быстро вывезти только эти два поддона и взвесить их (якобы я забыл для отчёта их взвесить). В итоге первый же поддон у него развалился с треском, как и на РЦ Заказчика. Сопоставив оба случая, я увидел, что во время транспортировки на РЦ Заказчика и на складе поставщика происходит сильный треск, когда рушится взятый электрокарщиком паллет. Дело было в качестве поддонов! Я сразу запросил документы по закупке поддонов у поставщика и заказчика. Нашёл в договоре поставки пункт о том, что поддоны от производителя должны быть 1 сорта по ГОСТ 9557-87 «Европаллет». Зафиксировал сами сломанные поддоны и те, которые используются не только для поставок Заказчику, но и другим клиентам. Внешне поддоны гнилые, ремонтированные, б/у, преимущественно все в сучках, некоторые поддоны сколочены из досок с корой дерева… 2-го и даже 3 сорта. Производитель экономил на поддонах, не соблюдая условия договора.
Что было дальше? Я сообщил заказчику в устной форме о проблеме, чтобы не ждать моего отчёта и начать сразу принимать решение. Подготовил отчёт и в течение 3 дней предоставил его на почту. Проект был сдан досрочно, потому что изначально закладывали 7 дней.
Итог. Причина была устранена сразу. Падение паллетов на РЦ Заказчика прекратилось, скорость разгрузки увеличилась, препятствий не стало, равно как и огромных финансовых затрат. Так были сэкономлены миллионы рублей на всех РЦ Заказчика, а работа наладилась и для персонала РЦ.
Вывод: грамотный контроль качества поддонов может экономить ритейлу от 4 до 9 миллионов рублей в год на одном распределительном центре.
Автор: ProcessAnalyst

