Как ИИ‑агенты меняют управление IT‑проектами
Всем привет, меня зовут Сергей Прощаев. Я Tech Lead и руководитель направления Java | Kotlin разработки в FinTech, а еще преподаю на курсах по разработке и архитектуре в OTUS. Сегодня хочу поговорить о теме, которая заслуживает пристального внимания. Мы привыкли, что искусственный интеллект пишет за нас код или генерирует картинки. Но есть область, где его внедрение происходит тише, а последствия обещают быть гораздо более тектоническими. Речь об управлении.
Любому руководителю направления ежедневно приходится совмещать множество задач: контроль сроков, распределение ресурсов, оценка рисков, коммуникация с командой. И всё чаще в профессиональном сообществе звучит вопрос: какую часть этой рутины и микроменеджмента реально переложить на нейросети уже сегодня? Разберем не просто «ChatGPT для PM‑а», а реальную интеграцию Agentic AI и мультиагентных систем в управление IT‑командами. Без хайпа, с конкретикой, граблями и лучшими практиками.
Почему Copilot в IDE уже не удивляет, а AI‑проджект — пока фантастика?
Смотрите, парадокс. Разработчик сегодня спокойно делегирует написание болванки кода или тестов GitHub Copilot. Это стало нормой, Best Practice. Но когда речь заходит о том, чтобы делегировать искусственному интеллекту планирование спринта или оценку рисков по задаче, у многих менеджеров случается резкое отторжение. «Он же не понимает контекст!», «А вдруг он ошибится в приоритетах?».
Долгое время скептическое отношение к таким сценариям было оправданным. Однако эксперименты, которые проводят передовые команды (в том числе с использованием связок из нескольких специализированных агентов, обученных на реальных бэклогах), показывают любопытные результаты. Точность автоматической приоритизации и оценки рисков при правильной настройке может достигать 80–85% от уровня опытного PM.
Главное отличие нового подхода (Agentic AI) от привычных чат‑ботов в том, что система не ждет запроса пользователя. Она действует проактивно, декомпозируя сложную цель на подзадачи и используя внешние инструменты (Jira API, Git, календарь). Это не один всемогущий ИИ, а коллектив из нескольких узкоспециализированных моделей, которые переговариваются между собой. Звучит как научная фантастика, но под капотом — просто грамотный промпт‑инжиниринг и API‑интеграции.
Архитектура мультиагентной системы в управлении проектом
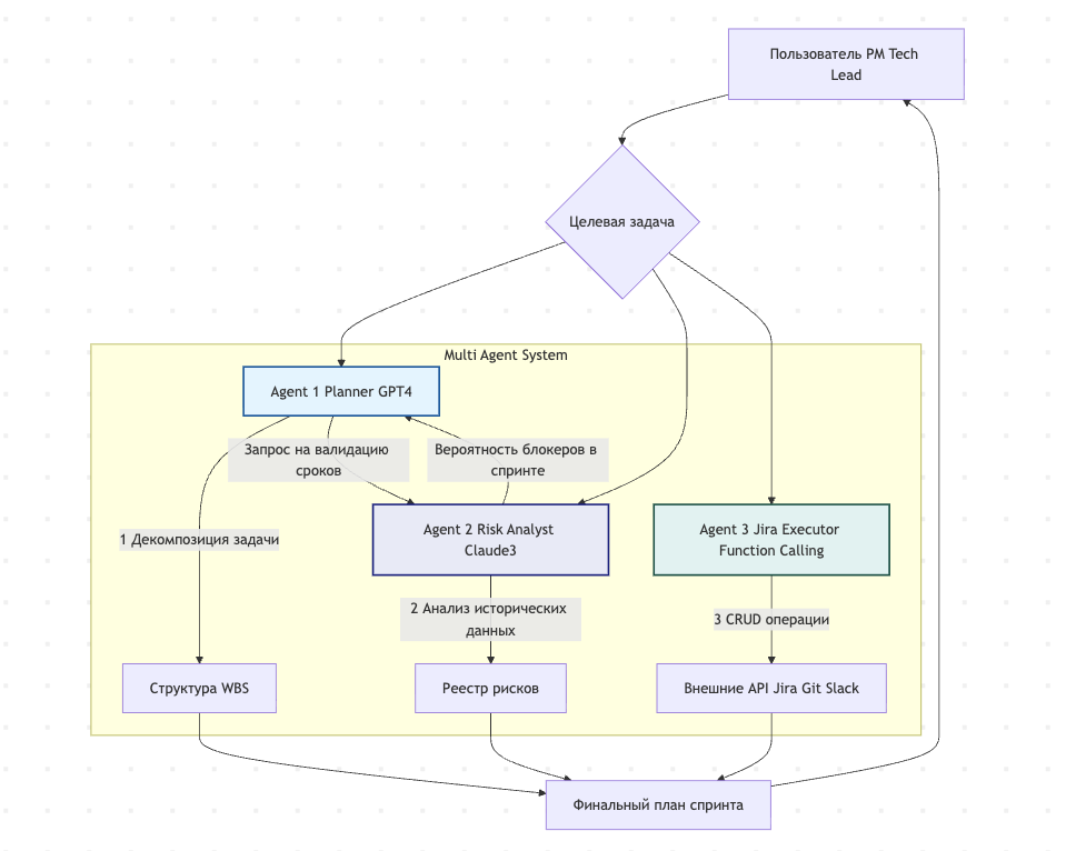
Чтобы не быть голословным, давайте посмотрим, как это выглядит на уровне схемы. Представьте, что вместо одного PM‑а у нас работает тройка виртуальных ассистентов, каждый со своей ролью.
Я подготовил небольшую принципиальную схему взаимодействия таких агентов (рис. 1). Она не претендует на полноту описанного в научных статьях про AGI, но отражает рабочую механику, которую можно внедрить уже сегодня.
Давайте пройдемся по этой схеме чуть подробнее, чтобы стало понятно, как именно выстраивается логика работы такой связки.
Пользователь (PM / Tech Lead) формулирует целевую задачу верхнего уровня. Например: «Сформируй черновик следующего двухнедельного спринта для команды API Gateway с учётом наших исторических рисков и текущей загрузки разработчиков». Дальше в работу включаются три специализированных агента, причем они не просто выполняют команды по очереди — между ними происходит обмен информацией и взаимная валидация.
Agent 1: Planner (GPT-4) берет на себя первичную декомпозицию. Получив на вход список фич и багов из бэклога, он строит структуру WBS (Work Breakdown Structure) — иерархическое разбиение крупных задач на атомарные технические шаги. На этом этапе планировщик также формирует предварительную оценку сроков. Но, что важно, он не финализирует план сразу. Вместо этого Planner отправляет запрос на валидацию сроков второму агенту.
Agent 2: Risk Analyst (Claude 3) специализируется на анализе исторических данных. Он обращается к базе знаний проекта — логам спринтов, инцидентам, времени закрытия похожих задач в прошлом. На основе этого анализа Risk Analyst возвращает Планировщику информацию о вероятности блокиров в спринте. Например, он может подсветить: «Задачи, затрагивающие модуль аутентификации, в последних трёх спринтах уходили в просрочку с вероятностью 60%. Рекомендую увеличить буфер на 30% или выделить дополнительного ревьюера». Результатом работы второго агента становится реестр рисков — структурированный документ с оценкой вероятности и влияния каждого потенциального блокера.
Получив обратную связь от аналитика, Planner корректирует первоначальную версию WBS и передает итоговую структуру третьему участнику процесса.
Agent 3: Jira Executor — это технический исполнитель, работающий через механизм Function Calling. Его задача — выполнить CRUD‑операции (Create, Read, Update, Delete) во внешних API: создать задачи в Jira, привязать их к нужному эпику, проставить связи в Git, отправить уведомления в Slack. Executor не принимает решений о содержании задач, он лишь транслирует согласованный план в реальные действия в инструментах команды.
Результатом работы всей цепочки становится финальный план спринта, который возвращается пользователю. Пользователь при этом сохраняет полный контроль: он может как принять предложенный план целиком, так и внести ручные корректировки перед отправкой в работу.
Ключевое преимущество такой архитектуры — разделение ответственности. Планировщик не обязан быть экспертом в оценке рисков, аналитик не лезет в технические детали реализации, а исполнитель отвечает только за корректную работу с API. Это позволяет гибко заменять компоненты системы (например, сменить модель с GPT-4 на Claude для планирования или наоборот) без переписывания всей логики взаимодействия.
Best Practice: Как это настраивают в продвинутых командах?
На основании экспериментов, описанных коллегами из индустрии (включая кейсы компаний FAANG), можно выделить несколько рабочих практик внедрения таких агентов без разрушения существующих процессов.
-
Запуск в «Теневом режиме»
Первое правило — не давать агенту права на запись в Jira сразу. Это верный путь к хаосу. Рекомендуемый подход: первый месяц агент работает в режимеread-only. Он присылает в личные сообщения ответственному лицу или в специальный канал Slack свои предложения по приоритезации или назначению исполнителей. Человек сравнивает с собственным решением и корректирует логику модели через обратную связь (фидбек). -
Автоматическая декомпозиция вместо ручных эстимейтов
Здесь важно наблюдение: люди склонны ошибаться в оценках, потому что пропускают детали. AI не подвержен когнитивным искажениям вроде «ой, да тут работы на час, поставлю 2». Задача агента — разбить крупную пользовательскую историю на мелкие технические шаги. Практика показывает: команды, внедрившие AI для первичной декомпозиции (Task Breakdown), повышают точность соблюдения сроков на 15–20%. Причина проста — исключается фактор «забыли про написание миграции БД». -
Ритуал «AI Stand‑up»
Перед утренним созвоном с командой полезно выделить пятиминутку на взаимодействие с агентом. Можно использовать промпт вида:
«Проанализируй статусы задач в спринте за вчерашний день. Выдели задачи, которые не двигались по статусам более 48 часов, и найди в комментариях или связанных PR признаки блокировки. Предложи список вопросов на стендапе».
Это позволяет заходить на митинг уже с готовым списком болевых точек, не тратя время на ручной мониторинг статусов.
Пример из реальной жизни: Кейс «Анти‑Хаос» в IBM
Чтобы не выглядело так, будто я описываю светлое будущее, приведу вполне реальный пример, который был описан в источниках. Речь об опыте IBM Research с системой Watson Orchestrate.
-
Задача: У одного из крупных клиентов IBM в финансовом секторе был хаос в коммуникациях между Dev и Ops. Инциденты «зависали», потому что никто не мог быстро понять, кого из разработчиков привлекать, когда падал конкретный микросервис. Тратили до 30 минут на поиск ответственного в распределенной команде из 200+ инженеров.
-
Решение: Внедрили агента, интегрированного с GitHub, PagerDuty и внутренним справочником команд. Агент мониторил алерты. Как только приходил инцидент, он:
-
По коду из Git blame определял авторов последних изменений в проблемном модуле.
-
Проверял их календари (наличие статуса OOO или занятости).
-
Самостоятельно эскалировал инцидент нужному инженеру в Slack, прикрепляя ссылку на дашборд с метриками и лог ошибки.
Результат: Среднее время реакции на инцидент (MTTR) сократилось на 65%. Самое интересное — разработчики стали реже переключать контекст. Их перестали дергать по пустякам те, кто просто не знал, к кому идти.
План действий: с чего начать внедрение уже завтра?
Может возникнуть ощущение: «Это сложно, у нас нет ресурсов IBM». Но начать можно с малого. Специально для этой статьи набросал пошаговый план действий (рис. 2), который не требует бюджета, кроме времени на настройку.
Эта схема — дорожная карта для тех, кто хочет начать внедрение AI‑агентов в управленческие процессы, но не готов сразу нырять в сложные мультиагентные архитектуры. Суть подхода — эволюционное движение от элементарной автоматизации к более интеллектуальным сценариям. Разберем каждый шаг.
Шаг 1: Аудит боли
Первый этап — не технический, а аналитический. Нужно честно ответить на вопрос: какая рутинная операция отнимает у команды или у PM больше всего времени и при этом имеет четкие, повторяемые паттерны? Часто такой «тупой рутиной» оказывается классификация входящих багов из саппорта.
Представьте: каждый день приходит несколько десятков тикетов, и кто‑то вручную расставляет им компоненты, приоритеты и метки. Это монотонно, отвлекает от реальной работы и легко алгоритмизируется. На этом шаге мы не строим сложную систему, а лишь выбираем конкретную болевую точку для атаки.
Шаг 2: Инструмент
Здесь важно не переусложнять. Для связки Jira с AI‑моделями не нужно писать код с нуля. Существуют готовые платформы автоматизации: Make.com (бывший Integromat), n8n или Zapier.
Они выступают в роли клея между системами. Схема простая: в выбранном инструменте создается сценарий, который подключается к Jira (через стандартный коннектор) и к OpenAI API Key (для доступа к языковой модели). Все настройки визуальные, drag‑and‑drop. На этом этапе технический порог входа минимален — справится любой технически подкованный PM без привлечения разработчиков.
Шаг 3: Сценарий
На этом шаге мы прописываем конкретную логику работы. Триггером выступает событие «Новый баг в проекте Support». Как только в Jira появляется задача с определенными параметрами (например, тип «Баг» и проект «Техподдержка»), сценарий автоматически запускается.
Дальше в дело вступает GPT: он получает текст описания бага и по заранее заданному промпту определяет, к какому компоненту системы относится проблема, какой приоритет ей присвоить и какие метки проставить. Результат возвращается обратно в Jira через API. Пользователь видит уже «причесанную» задачу, ему остается только проверить и при необходимости подкорректировать.
Шаг 4: Эволюция
Когда простая классификация метками отработана и команда привыкла доверять агенту в этом узком сценарии, можно двигаться дальше. Следующий логичный шаг — переход от меток к предложению Assignee.
Агент начинает анализировать не только содержание бага, но и историю назначения похожих задач в прошлом. Он предлагает конкретного разработчика, который с наибольшей вероятностью справится с проблемой быстрее всего. Это уже не просто разметка, а полноценная рекомендательная система.
Вершина эволюции в рамках этой дорожной карты — кросспроверка решения агентом. На этом уровне агент не просто назначает исполнителя, но и, дождавшись от него комментария о решении, проверяет: соответствует ли предложенный фикс типовым паттернам исправления для данного компонента?
Не противоречит ли он архитектурным ограничениям, описанным в документации? Агент становится вторым контуром валидации, снижая вероятность человеческой ошибки при спешном закрытии тикетов.
Важный момент: переход между шагами не обязан быть быстрым. Команда может месяцами работать на третьем шаге, оттачивая точность рекомендаций, прежде чем решиться на кросспроверку.
Эволюционность здесь — ключевое преимущество: вы не ставите под угрозу рабочие процессы, а постепенно наращиваете «интеллектуальную мускулатуру» системы, опираясь на реальные данные и обратную связь от живых пользователей.
Заключение
Интеграция ИИ в менеджмент — это не про увольнение PM‑ов и Tech Lead‑ов. Это про апгрейд. Руководители перестают быть секретарями при Jira и календарях и возвращаются к тому, ради чего пришли в профессию — решению сложных проблем и развитию людей.

Хороший руководитель в IT — это не человек, который всё держит на себе, а тот, кто умеет выстраивать процессы, приоритеты и взаимодействие команды. Этому как раз посвящен каталог курсов по управлению.
А если вы хотите глубже разобраться в архитектуре подобных решений, понять, как строить процессы управления нового поколения и как это увязывается с современной разработкой ПО, приглашаю вас на открытые уроки в OTUS.
-
22 апреля 20:00 «Создание нейро‑сотрудника на базе Telegram‑бота и GPT: от регистрации до рабочего прототипа».
Записаться -
23 апреля 18:00 «Создаем ИИ‑ассистента для системного аналитика за 1 час».
Записаться
Мы не читаем лекции по учебникам 10-летней давности, мы разбираем то, что работает здесь и сейчас, включая те самые AI‑инструменты.
Автор: sproshchaev

