Инвестируйте в процессы, а не в инструменты
Достаточно часто встречается заблуждение, что просто нужна «ещё одна серебряная пуля» и тогда точно наступит «вселенский коммунизм«. Многие в качестве такой «волшебной палочки» воспринимают таск-трекеры различной степени сложности. Стоит только внедрить, и «бизнес крутится, лавэ мутится«.

Данная статья не преследует цели «сделать всех счастливыми«, но возможно кому-то сэкономит время и другие ресурсы, и, я надеюсь, действительно поможет приблизится к цели.
Появление «Trello» и миллиона клонов для многих выглядело как появление волшебной таблетки. Вот, 3 колонки:
-
TODO — Надо сделать
-
In progress — в работе
-
Done — сделано
Идостаточно большая часть пользователей восприняли это как законченный фреймворк. Менеджеры/руководители радостно потирали руки — вот, вся отчётность перед глазами, задачи едут, всё прозрачно. Если кто‑то всерьёз пытался этим «фреймворком» пользоваться, то оказывалось, что задачи копятся, ошибки повторяются, ничего не прозрачно.
Второй, отчасти связанный с первым негативный момент — исполнителей просто заставляли пользоваться инструментом. Кого‑то как тайм‑трекером, кого‑то как таск трекером. В результате у исполнителя была лишь одна мотивация — сделать хоть как‑то, что бы отстали, этот инструмент для него не имел вообще никакой ценности.
С чего начать
Всегда хочется быстрого результата, поэтому многие поддаются соблазну взять первый попавшийся микроскоп и что‑то им забить. К счастью, осязаемый результат можно получить относительно быстро, но не совсем тот, который большинство ожидает.
Если у вас есть что‑то похожее на работающее, это уже половина успеха. Это может быть процесс, это может быть «целый бизнес» по продаже печенек или ноготочки, сути это не меняет.
Зарисуйте процесс, который есть. Лучше на бумажке. Лучше ручкой. Максимально подробно. Зачем? Скорее всего с первого раза не получится, и со второго… Но это хотя бы даст понимание, что понимания процесса целиком нет.
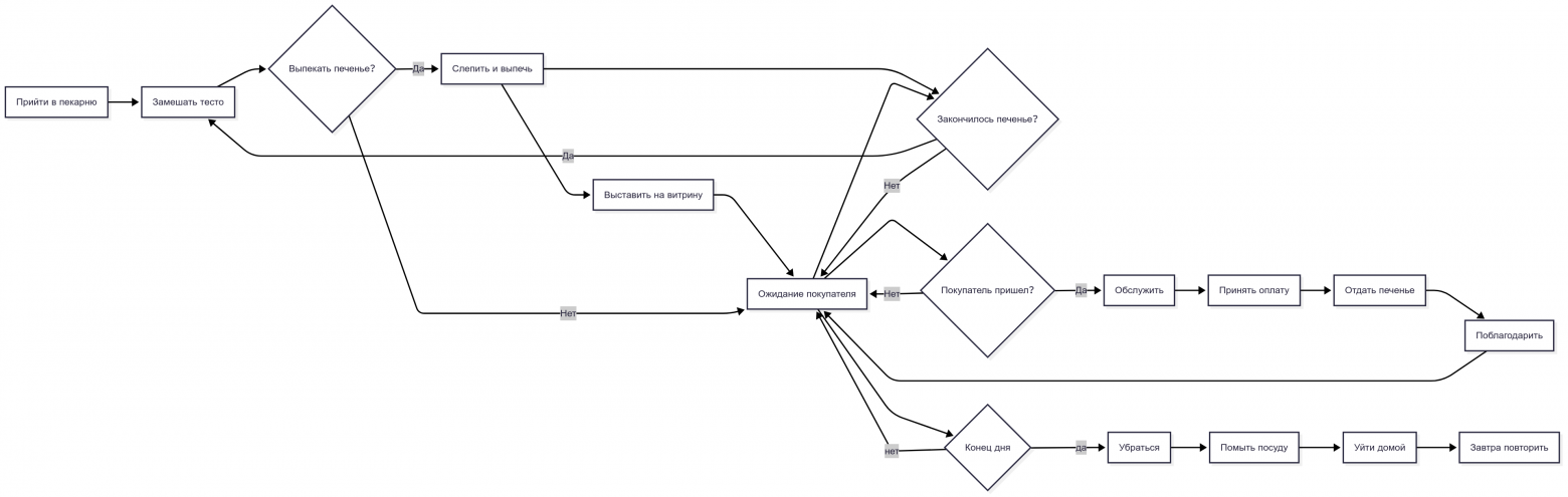
В качестве иллюстрации приведу совершенно абстрактный пример пекарни с печеньками.
Скрытый текст
«Мы каждое утро приходим в пекарню, замешиваем тесто, лепим печенье, выпекаем его и выставляем на витрину. Потом ждём покупателей. Когда кто-то приходит, мы его обслуживаем, берём деньги, отдаём печенье и благодарим. Потом снова ждём. Если печенье кончается, мы снова идём и выпекаем. Обычно, сколько нужно. Когда уходим домой, убираемся, моем противни и полы. А на завтра снова замешиваем тесто. Ничего сложного.»
Скрытый текст
Почему такое описание «процесса» не поможет и что здесь сломано
Попробуем посмотреть на ситуацию с разных сторон.
С точки зрения процессов:
-
отсутствует обработка нештатных ситуаций (сломалась печь, кончилась мука, печенье не получилось)
-
несколько процессов (выпечка, выкладка, оплата, уборка) отражены в рамках одного процесса
-
пропущены связанные процессы — если всё хочется уместить в одну схему (закупка, анализ спроса, обслужание оборудования)
-
Если в нашей гипотетической пекарне работает более одного сотрудника, то нет разделения ролей, а так же процесса сдачи/приёмки, нет ограничения ответственности
-
нет метрик продуктивности
С точки зрения инструментов:
-
Если есть «процесс» из 3 колонок (todo, in progress, done), что считать задачами? Попробуем так:
-
Выпечка (дата)
-
Продажа (дата)
-
Уборка (дата)
-
Сразу появляются вопросы:
-
что для задачи Definition of Ready (DoR) — критерии готовности к выполнению. Отсутствие муки очевидно будет препятствием к выпечке, а отсутствие печенья — препятствием к его продаже. А если муки нет, задача in progress или Todo?
-
что для задачи Definition of Done (DoD) — критерии завершения? Считаем ли мы продажу партии печенья критерием закрытия задачи? Предположим да, тогда нужна новая задача с той же датой. Или нет? Тогда как мы отражаем количество партий? А для выпечки? Если партия печенья сгорела, задача всё равно выполнена?
Пойдём консервативным путём — сгоревшее печенье будем отражать комментарием в задаче. Статусы ведь платные, это сложно… Теперь, что бы узнать статистику по браку нужно всего лишь вручную открыть все задачи и прочитать все комментарии. И любую другую статистику так же можно посчитать!
Получается, что можно добавить колонку «не сделано». С этим собирать статистику будет несколько проще.
Прикладываем подорожник
Если предыдущие неудобства вас не убедили, и хочется быстрых решений, то можно попробовать на ходу прикрутить колёса.
-
Для разных процессов красим карточки в разные цвета. Но по прежнему используем общую доску, нам же нужен тотальный контроль.
-
Добавляем колонку »не сделано»
-
По желанию прописываем в карточку DoD и DoR текстом (если захотелось подискутировать тут: для сотрудников, напомню, их двое, это достаточно быстро станет рутиной, с периодическим передвиганием карточек «туда‑сюда». Или не прописываем, всё же и так очевидно. Очевидно, что с появлением нового сотрудника кто‑то должен это «очевидно» ему рассказать. То есть развилка между «умолчанием», когда часть процесса не формализована, либо «критериями» без контроля)
-
как‑то решаем вопрос с отображением партий
-
опционально заводим ещё карточек «закупка», «обслуживание оборудования», «найм», «аналитика». Приходим к моральной дилеме: по прежнему держать одну доску, тогда сотрудники смогут видеть и найм и аналитику. Ладно, мы же владелец бизнеса! Значит это не показываем. Нужна вторая доска, или мы и так всё помним?
-
А кто инициирует закупку муки? Сотрудник или владелец? Если отдать сотрудникам — они напишут 500 тонн, что бы больше никогда эту задачу не заводить. Если владелец — хм… нужно отслеживать стоки. А где? На бумажке, или глазами, или нужна ещё и ERP? А если в ERP, кто будет расход отражать? Ладно, сотрудники честные, не в карманах же они будут муку выностить, а списывать по 10 кг на партию.
-
В карточку для выпечки обязываем вписывать «количество муки»
-
В карточку для продажи обязываем вписывать «количество» что бы иметь перекрёстный контроль, будем сравнивать к выходом из карточки «выпечка»
-
Если решим делать печенье по другому рецепту, будем дописывать в шапку карточки, что бы не запутаться
Промежуточные результаты
Итак, в процессе данного ментального упражнения мы скорее всего повторили более 80% примеров внедрения таск трекеров. Можно подвести некоторые итоги:
-
Добавили сотрудникам дополнительные задачи (заполнение карточек и полей)
-
Получили «иллюзию контроля«. Достоверность данных непроверяема (если конечно не стоять и смотреть, но зачем тогда инструмент, если всё нужно контролировать вручную?)
-
Гипотетически можем собрать «какую-то аналитику«
Если стояла задача достичь именно таких результатов, то она успешно выполнена. Результат в целом совершенно не зависит от того, будет это Trello, Jira, Asana, YouTrack, RedMine, тысячи их, или какой-то импортозамещающий аналог.
Заключение
Попытки навести порядок, не понимая сути процессов, обречены. Раскрашивание карточек в разные цвета, добавление колонок «ещё не совсем готово» и ручное заполнение полей «сколько секунд я потратил на замес теста» создают лишь иллюзию контроля. Они не решают коренных проблем, а только добавляют лишнюю нагрузку. Инструмент может автоматизировать ваш процесс, но он никогда не создаст его за вас.
Подумайте об этом так: вы можете купить самый быстрый и мощный гоночный автомобиль, но без знания правил дорожного движения и умения им управлять, он будет бесполезен. Хуже того, он станет источником хаоса и аварий. Инструмент — это ваш автомобиль, а процесс — это правила движения и умение водить.
Так с чего же начать? Сядьте и опишите свой процесс на бумаге. Используйте простые схемы, чтобы понять, кто, что, когда и почему делает. Проанализируйте каждый шаг, найдите узкие места и продумайте, что делать в случае нештатных ситуаций. Определите свои DoD и DoR.
Инструмент, который вы выберете, если вы действительно к этому готовы, не должен быть просто дубиной для контроля в руках менеджера. Его главная задача — сделать жизнь всех участников процесса лучше. Для исполнителя, то есть для пекаря, таск‑трекер должен стать надёжным помощником: он покажет, какой рецепт использовать, какие ингредиенты нужны, и напомнит о проверке качества. А для продавца это станет удобным инструментом для отслеживания заказов и обратной связи от клиентов. Когда инструмент имеет ценность для каждого, он перестаёт быть просто средством контроля и превращается в настоящую систему, которая помогает всем работать более эффективно.
Инвестируйте в понимание, а не в технологии. Это принесёт вам дивиденды, которые не сможет дать ни один, даже самый продвинутый, таск‑трекер.
P.S.
Я ничего не знаю о реальных процессах в пекарне, пример иллюстративный и, возможно, не имеет ничего общего с реальностью.
Автор: Kartun83

