Автоматизация расчетов с контрагентом. Как осуществить и что это дает?

Методика совершенствования операционных процессов хорошо отработана и широко применяется в компаниях. Обычно результатом совершенствования операционных процессов является повышение эффективности труда у исполнителей за счет применения новой технологии работы, новых орудий труда, роботов или автоматизации операционного процесса. Показателем повышения эффективности операционного процесса является повышение производительности труда.
В операционных процессах могут выполняться, не только физические операции, которые выполняются исполнителями, но и работа с информацией, которая включает в себя работу с данными и документами, представленными в разных формах (электронной, бумажной, устной).
В процессах же управления осуществляется работа участников (субъекта и объекта управления) только с информацией (прием, обработка, анализ, действие, передача), которая необходима для выполнения сотрудниками операций. Поэтому совершенствование процессов управления осуществляется за счет применения более совершенных средств передачи информации (голосом, письмом в бумажной форме, по электронной почте, по телефону и др.) и за счет средств обработки информации (использование соответствующих электронных устройств, программных продуктов, ИИ) (см. Рис. 1).
Показателем повышения эффективности процесса управления является количество времени, которое тратит участник (субъект и объект управления) при выполнении задачи, т.е. на работу с информацией (прием, обработку, передачу). Более того, применение программного продукта может вообще исключить участника из выполнения задач или уменьшить время участника, выполняющего задачу, так как происходит передача всего или части функционала от участника в программный продукт. При этом сам процесс управления остается неизменным, так как задача на работу с информацией остается неизменной, но только выполняется другими средствами. Таким образом, происходит совершенствование имеющегося или применение нового ресурса управления и операционного процесса (см. Рис. 1, стрелки коричневого цвета).
В бизнес-процессе, где выполняются операции, связанные с обработкой информации (документов и данных), при совершенствовании процесса управления одновременно осуществляется совершенствование операционного процесса (см. Рис. 1). Если осуществлять совершенствование только операционного процесса без учета процесса управления, то некоторые места в деятельности компании, где имеется возможность повысить эффективность, будут не охвачены и, таким образом, не будет достигнут максимальный эффект от внедрения программного продукта.
Если в бизнес-процессе, где не выполняются операции, связанные с обработкой информации, осуществляется повышение эффективности только за счет внедрения более производительных средств производства и при этом не совершенствуется процесс управления, то высока вероятность того, что повышение производительности труда исполнителя может тормозиться уже из-за несоответствующего более производительному операционному процессу прежнего процесса управления (устаревшие ЛНА, персонал не умеет пользоваться новыми средствами производства, низкая мотивация, устаревшие средства обмена и обработки информации и др.) (см. Рис. 1).
Рассмотрим практический пример автоматизации процесса управления при выполнении его участниками (субъектами и объектами управления) задачи «Осуществить расчет с контрагентом», имея в виду, что и в сопряженном ему операционном процессе осуществляется работа с данными и документами, т.е. в рамках бизнес-процесса «Осуществление расчетов с контрагентами» осуществляется работа с документами и данными (информацией). Именно такой бизнес-процесс требует совместного совершенствования операционных процессов и процессов управления для получения максимальный эффекта.
Расчеты с контрагентами – это повседневная работа специалистов, работающих с контрагентами, и работа казначея Финансового отдела, осуществляющего взаимодействие с финансовыми организациями. Контрагентами могут быть любые организации, с которыми работает компания. Например, компания:
— поставщик продукта;
— покупатель продукта;
— предоставляющая услуги;
— другое.
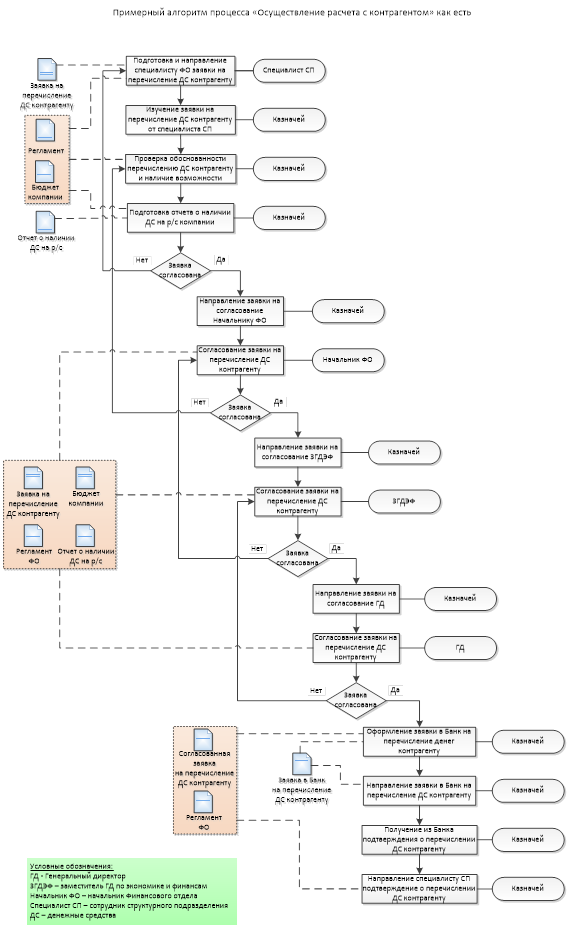
Примерный алгоритм процесса «Осуществление расчета с контрагентом» как есть приведен на Рис. 2.
На Рис. 2 видно, что при выполнении расчетов с контрагентами участвуют следующие участники:
1. Специалист структурного подразделения, который взаимодействует с контрагентом.
2. Казначей, который работает с заявками на перечисление денежных средств, взаимодействует с другими сотрудниками Финансового отдела и Банком.
3. Начальник Финансового отдела, который готовит предложения по первоочередности перечисления денежных средств контрагентам и контролирует перевод денежных средств контрагентам;
4. Заместитель генерального директора по экономике и финансам (ЗГДЭФ), который участвует в разработке и реализации денежной политик компании и готовит предложения по первоочередности перечисления денежных средств контрагентам.
5. Генеральный директор, который принимает решение о перечислении денежных средств контрагентам.
В процессе управления при выполнении задачи «Осуществить расчет с контрагентом» применяются следующие инструменты управления:
— регламенты, определяющие работу сотрудника структурного подразделения, работающего с контрагентом, сотрудников Финансового отдела и руководителей компании;
— утвержденный Бюджет компании на плановый период, где указана сумма, выделенная на отчетный период для структурного подразделения, и ведется контроль ее использования при осуществлении этим подразделением своей деятельности.
В данном процессе управления могут применяться следующие ресурсы управления:
— форма заявки на перечисление денежных средств контрагенту, заполняемая специалистом структурного подразделения;
— форма справки о наличии денежных средств на расчетном счете компании и обязательных платежах, формируемого казначеем;
— форма заявки в Банк на перечисление денежных средств, заполняемая казначеем;
— средства связи для передачи скан-копий документов (заявки, справки) между сотрудниками компании, где участники могут согласовывать заявку на перечисление денежных средств или давать замечания для исправления;
— средства связи между компанией и Банком.
В связи с тем, что заявка в банк должна быть направлена до 12.00 часов (в разных банках могут быть отличия), чтобы платеж прошел этим же днем, то всю работу, связанную с подготовкой и согласованием платежа, участникам этого процесса необходимо осуществить за 3 – 4 часа. При этом надо учитывать, что таких заявок может быть не одна, а 5, 10 и более, что требует большего времени на все эти операции. Кроме того, задействованные в этом процессе руководители выполняют и другие задачи в это же время, хотя данная задача для них в этот период времени является первоочередной.
По практике время, необходимое для работы с документами, обычно занимает от 2-х до 3-х часов, хотя может быть и больше в зависимости от сложности возникающих вопросов при согласовании очередности и возможности осуществления денежных переводов контрагентам. При этом много времени может занимать передача документов в процессе согласования, если они в бумажной форме, и само согласование ответственными лицами переводов, так как финансовые возможности у компании в разные периоды времени могут быть разные, что требует от руководства определять первоочередность платежей по степени их важности для работы компании.
Смоделируем процесс управления при выполнении задачи «Осуществить расчет с контрагентом» как есть и как может быть, если передать часть функционала, выполняемого участниками, в программу (см. Рис. 3).
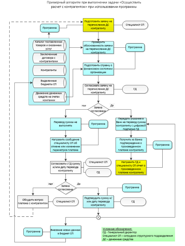
На Рис. 3 видно, что основной функционал, выполняемый участниками, можно реализовать в программе, так как имеется повторяющиеся действия сотрудников, используются определенные виды документов и данных. Таким образом, после автоматизации бизнес-процесса у нас остается только два участника этого процесса:
— специалист структурного подразделения, который работает с контрагентом и готовит заявку на перечисление денежных средств;
— генеральный директор, который принимает решение о выполнении этой заявки.
Какой функционал и почему можно передать программе? Как это можно реализовать?
Необходимым условием выполнения функционала в программе является работа участников с электронными документами и данными, наличие электронных форм документов и передачи их в электронном виде, возможность подписывать документы ЭЦП. Так специалист структурного подразделения заполняет заявку в электронной форме и направляет ее казначею на согласование по электронным средствам связи.
В программе выполняются следующие операции:
— проверка обоснованности заявки на перевод денежных средств контрагенту и расходования выделенных для структурного подразделения финансовых средств в рамках утвержденного Бюджета компании на текущий период;
— подготовка справки о финансовом состоянии компании на основании получаемых данных о совершенных платежах и поступлениях, а также наличии денежных средств на расчетном счете компании в банке;
— проверка наличия первоочередных платежей компании для расчетов с другими контрагентами (оплата процентов за кредит, возврат кредитных средств и др.), которые в случае их невыполнения могут повлиять негативно на работу компании;
— анализ наличия других заявок на оплату с точки зрения важности для деятельности компании (например, сначала оплата поставщикам, а затем остальным контрагентам или др.);
— направление генеральному директору заявки, справки о финансовом состоянии и справки с анализом ситуации с платежами для подтверждения заявок на перевод денежных средств или внесения в них изменений;
— направление специалисту структурного подразделения об отмене или изменении параметров платежа контрагенту в случае, когда генеральный директор не согласовал заявку в представленном виде;
— формирование и передача в Банк заявки на перевод денежных средств контрагентам, заверенные электронной подписью генерального директора, после согласования заявок генеральным директором на перевод денежных средств контрагентам;
— направление сообщения о перечислении денежных средств контрагенту генеральному директору и специалисту структурного подразделения после получения от Банка подтверждения.
Генеральный директор на основании предоставленных программой заявок н справок принимает решение и дает указание программе направить заявки в Банк на перевод денежных средств контрагентам или об отмене заявки специалиста с указанием причин. После корректировки сотрудником структурного подразделения заявки, если это возможно, генеральный директор снова еще раз ее согласовывает или не согласовывает.
Посмотрим примерный алгоритм при выполнении задачи «Осуществить расчет с контрагентом» при использовании программы как может быть (см. Рис. 4).
На Рис. 4 видно, что для выполнения требуемого функционала в программе используются ряд баз данных, которые позволяют выполнять необходимые действия. Здесь приведены только основные базы данных, которые могут быть использованы для выполнения задачи. На самом деле их число может быть гораздо больше.
Попробуем оценить, какой эффект может быть достигнут при автоматизации бизнес-процесса «Осуществление расчета с контрагентом», в т.ч. в его рамках автоматизации процесса управления при выполнении задачи «Осуществить расчет с контрагентом».
После автоматизации бизнес-процесса «Осуществление расчета с контрагентом» функционал, выполняемый по данной задаче казначеем, начальником Финансового отдела и заместителем генерального директора по экономике и финансам (ЗГДЭФ), будет выполняться в программе. Сравним средние затраты времени, которые затрачивались указанными сотрудниками на выполнение задачи до и после автоматизации при работе с 1, 5, 10 и 20 заявками за 1 рабочий день на перечисление денежных средств контрагенту, на основании примерных расчетных данных путем моделировании затрат времени у участников при выполнении ими операций с данными и документами (см. Рис. 5).
На Рис. 5 видно, что чем больше будет обрабатываться заявок на перечисление денежных средств в программе, тем больший будет разрыв между временными затратами до и после автоматизации, а именно, от 5,6 раз при работе с 1 заявкой до 53,3 раз при работе с 20 заявками.
Если посмотреть затраты времени у каждого из участников (казначея, начальника Финансового отдела и заместителя генерального директора по экономике и финансам) при работе с 5, 10 и 20 заявками в течение года до автоматизации, то получим следующие результаты в часах (см. Рис. 6).
На Рис. 6 видно, что больше всего времени на работу с заявками уходит у казначея. Но это и понятно, так как это входит в его должностные обязанности.
Время любого сотрудника компании – это тоже ресурс, который стоит денег. Компания платит сотрудникам заработную плату за выполнение ими своих обязанностей. От того, как руководитель компании распоряжается этим ресурсом (временем сотрудников), зависит эффективность работы сотрудников и компании, и, соответственно, использование вкладываемых в сотрудников ежемесячно (в виде зарплаты и премий) денежных средств.
Посмотрим, какие расходы несла компания до автоматизации бизнес-процесса при выполнении указанными сотрудниками задачи «Осуществить расчет с контрагентом» при условии работы с 5, 10 и 20 заявками в день в течение года (на основании среднего уровня заработной платы каждого участника в месяц). Это, конечно, смоделированная ситуация, так как количество заявок, обработанных в течение 1 рабочего дня, может быть различным, и заработная плата сотрудников может отличаться от взятой для расчета. Но это сделано для наглядности, чтобы понимать, сколько может стоить для компании работа сотрудников при выполнении только одной задачи (см. Рис. 7).
На Рис. 7 видно, что на казначея, не смотря на самые большие затраты времени на выполнении указанной задачи (см. Рис. 6), приходится относительно меньшие расходы, так как величина его заработной платы существенно меньше, чем у других участников. Самые большие расходы приходятся на ЗГДЭФ, так как у него заработная плана гораздо больше, чем у других участников. И это правильно, так как на руководителя возлагается и большая ответственность за принятые решения.
Таким образом, до автоматизации бизнес-процесса компания расходовала в виде заработной платы сотрудников, выполняющих своих обязанности при средней обработке в день в течение года:
— 5 заявок — 234 тыс. рублей,
— 10 заявок – 468 тыс. рублей,
— 20 заявок – 935 тыс. рублей.
Конечно, основная ответственность за принятие решения лежит на генеральном директоре, так как его решение окончательное и подлежит выполнению всеми участниками. Но при расчете его показатели (временные и финансовые затраты) не учитывались, так как он остался единственным участником, который принимает и исполняет свои решения, так как это его прямая обязанность и ответственность. Программа предоставляет генеральному директору необходимую для принятия решения информацию и позволяет это решение реализовать, в то время как до автоматизации это делали сотрудники.
Так как компания и остальные ее контрагенты осуществляют свою деятельность на основании действующих нормативно-правовых актов, утвержденных государственными органами, то руководство и специалисты компании и контрагентов должны их соблюдать, а для этого их необходимо знать и уметь применять всем сотрудникам, которых они касаются, и иметь в базе данных для использования их в программе. Таким образом, между компаниями осуществляется обмен данными и документами в соответствии с установленными государственными органами правилами и заключенными договорами (см. Рис. 8).
Есть еще один аспект, который может быть выявлен только при изучении процесса управления – это формирование системы взаимодействия внутренних и внешних участников при выполнении задач при обмене информацией и документами между ними. Это позволяет провести согласование формата данных и документов между внутренними участниками, а также с внешними контрагентами при наличии их доброй воли для создания единого с ними информационного пространства, что может быть полезно для всех сторон.
Рассматриваемый в статье пример по автоматизации только одного процесса управления и связанного с ним операционного процесса показывает, как это можно осуществить и что это может дать. Но для проведения полноценного совершенствования процессов управления в компании и их автоматизации (разработки программы) необходимо изучить и проанализировать все задачи, решаемые, например, в Финансовом отделе во взаимодействие с сотрудниками других подразделений и контрагентами. То есть требуется системный и комплексный подход для совершенствования процессов управления и повышения эффективности компании.
Комментарии:
1. Наибольший эффект можно получить только при системном подходе и одновременном совершенствовании операционных процессов и процессов управления с использованием всех достижений современных информационных технологий.
2. Несмотря на то, что показатели у операционных процессов и процессов управления разные, основным результатом их совместного совершенствования является снижение себестоимости конечного продукта при необходимом качестве и сокращении времени его производства, что влияет на эффективность деятельности компании и ее конкурентоспособность.
3. Компании, которые первыми начнут совместное совершенствование операционных процессов и процессов управления получат явное конкурентное преимущество по сравнению с другими компаниями, действующими традиционным способом.
4. При принятии решения об автоматизации бизнес-процесса надо учитывать также стоимость приобретения или разработки программы, чтобы затраты на ее приобретение и использование были компенсированы в разумный срок за счет повышения эффективности автоматизированных бизнес-процессов.
Вы можете принять участие в обсуждении различных вопросов, касающихся управления в организации, на моем ТГ-канале Управление – Новый подход: https://t.me/upravlenie_novyj_podhod/5.
Автор: Sertaran

