Объединяем уровни абстракции: обобщаем артефакты анализа для общего видения концепта задачи
Добрый день, дорогие читатели!
В практике системного анализа довольно часто можно встретить требования в формате пользовательских историй (User Stories, далее US). Пользовательские истории предоставляют стейкхолдеры или бизнес-аналитики как входные данные. Так или иначе, US становятся одним из ключевых артефактов требований для реализации фичей.
Дальше начинается привычная работа аналитика: мы примеряем US на процессы системы — готовим документацию, проектируем API, формируем статусную модель, проектируем модель данных, готовим варианты использования (Use Cases), чтобы разложить US в сценарии системы. В результате появляется некий объем спецификаций и артефактов, которые затем раскидываются в задачи на разработку и размещаются в структуре базы знаний проекта.
И в этот момент возникает типичная ситуация:
-
Бизнес оперирует US и погружается в сценарии вариантов использования системы.
-
Разработчики работают с технической документацией — API-спецификациями, ER-диаграммами, описанием статусов.
-
Тестировщики по той же технической документации составляют тест-кейсы, стараясь покрыть все шаги процессов.
Но что, если попытаться объединить артефакты в нечто единое, чтобы показать бизнесу развертку сценарием вариантов использования с маппингом на статусную модель, показать разработчику абстрактно бизнес-процесс с маппингом на статусы и API, что так же будет полезно тестировщику, чтобы быстрее составить тест-кейсы и в целом понять процессы. Такое объединение так же могло бы стать полезным для общих встреч, чтобы для всех выровнять понимание процессов на разных уровнях абстракции.
По ходу статьи на синтетическом примере я покажу, что может получиться и насколько удобно в практическом применении и расскажу про свой практический опыт.
Собираем требования
Представим, что у нас развернута система для предоставления услуг аренды мощностей облачной инфраструктуры. Клиент может зайти на сайт и рассчитать стоимость услуги аренды инфры, если все устроит, то оформить заявку на аренду инфраструктуры. Стейкхолдер передают нам ряд пользовательских историй для начала анализа.
Давайте выделим для примера следующие пользовательские истории:
|
№ |
Название |
Описание |
|
US-1 |
Расчет стоимости инфраструктуры |
Я как потенциальный клиент |
|
US-2 |
Оформление заявки на основе расчета |
Я как зарегистрированный и верифицированный клиент |
|
US-3 |
Автоматический скоринг и согласование заявки |
Я как система биллинга желаю автоматически оценивать риски новых заявок и определять необходимость ручного согласования, чтобы ускорить обработку надежных клиентов и минимизировать риски невозврата платежей |
|
US-4 |
Выставление счета и оплата |
Я как клиент, оформивший одобренную заявку желаю получить счет и оплатить его удобным для меня способом, чтобы активировать заказанную инфраструктуру и начать работу |
|
US-5 |
Автоматическая активация инфраструктуры |
Я как система провайдера облачной инфраструктуры |
Таблица выше — это то, что мы получили от бизнеса и стейкхолдеров. На этом этапе у нас есть понимание:
-
Кто является актором (пользователь, система)
-
Критерии приемки мы намеренно пропустим для оптимизации примера.
Итого: нам нужно обеспечить клиенту расчет аренды инфраструктуры, возможность оформления заявки на аренду инфры с автоматическим акцептом и предоставления ресурсов.
Выделяем основные статусы
По полученным пользовательских историям у нас есть примерное понимание процесса, который необходимо обеспечить, таким образом мы можем выделить основные статусы в рамках процесса.
|
№ |
Статус |
Описание |
|
1 |
QUOTE_CREATED |
Расчет сохранен, сформировано коммерческое предложение |
|
2 |
ORDER_SUBMITTED |
Заявка оформлена, ожидает скоринга |
|
3 |
UNDER_REVIEW |
Заявка на ручном согласовании менеджера |
|
4 |
APPROVED |
Заявка одобрена (авто или менеджером) |
|
5 |
REJECTED |
Заявка отклонена (с указанием причины) |
|
6 |
INVOICE_ISSUED |
Счет сформирован и отправлен клиенту |
|
7 |
PAID |
Оплата успешно получена |
|
8 |
EXPIRED |
Счет не оплачен в срок, заявка аннулирована |
|
9 |
PROVISIONING |
Идет развертывание инфраструктуры |
|
10 |
ACTIVE |
Инфраструктура активна, доступы предоставлены |
|
11 |
FAILED |
Ошибка при развертывании, создан тикет в поддержку |
Готовим варианты использования
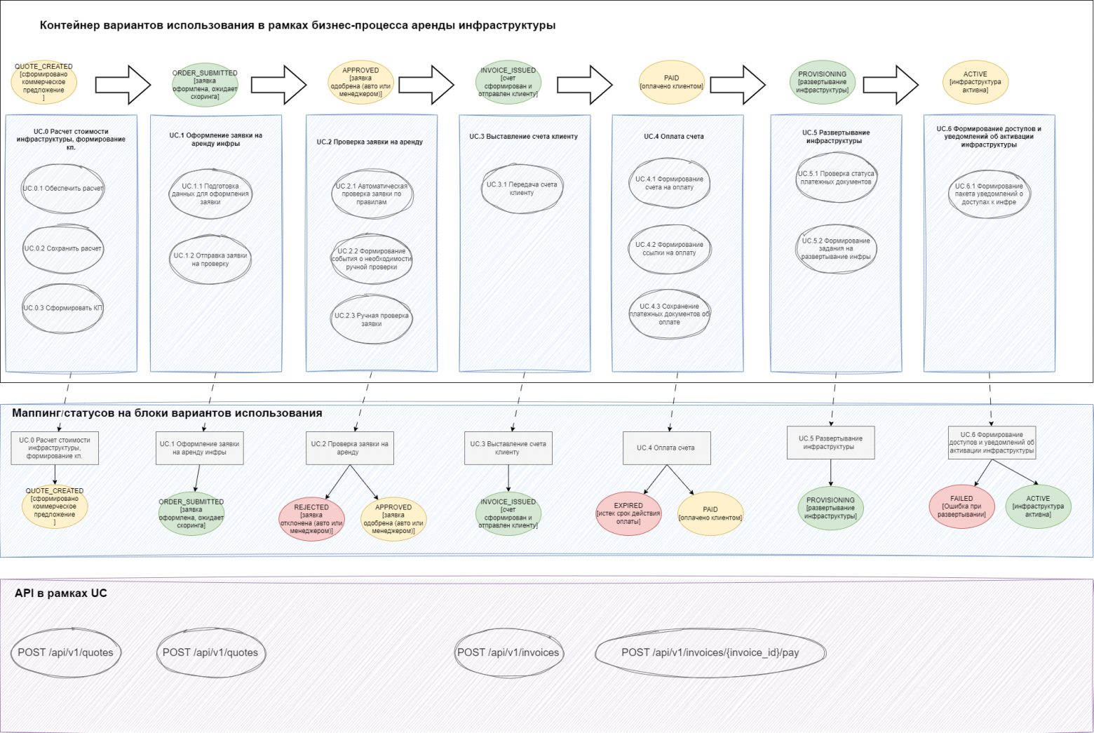
На этом моменте подготовим контейнер вариантов использования для наглядности функциональностей, которые требуется обеспечить в биллинг-системе. Представим схему наглядно, но без подробностей для упрощения представления.
Объединяем артефакты
Условимся, что у нас есть проект API для обеспечения бизнес-процесса для аренды инфраструктуры. Нам остается объединить артефакты и сделать единую развертку в рамках вариантов использования, статусов и API. Давайте посмотрим на рисунок и прокомментируем, что у нас получилось.
В результате проделанной работы мы получили артефакт, который можно назвать «Развертка вариантов использования по статусной модели с маппингом на API».
Он объединяет три уровня абстракции, которые в классическом подходе живут отдельно:
|
Уровень |
Что мы видим в артефакте |
|
Бизнес-логика |
Шаги сценариев, сгруппированные по статусам |
|
Состояния системы |
Статусная модель как «скелет» артефакта |
|
Техническая реализация |
API-эндпоинты, привязанные к конкретным Use Cases |
В чем польза такой развертки?
Для бизнеса
Бизнес мыслит сценариями и шагами пользователя. Технические артефакты для них — «черный ящик».
Решение: Артефакт показывает бизнесу, как их сценарии «разворачиваются» в статусную модель. Они видят:
-
На каком статусе находится заявка
-
Какие действия привели к этому статусу
-
Какие следующие шаги возможны
Это особенно ценно на демо и приемочных встречах — вместо абстрактных обсуждений мы смотрим в один документ и говорим на одном языке.
Для разработчиков
Разработчики получают разрозненные входные данные: Use Cases (в Confluence), статусную модель (в Jira), API-спецификацию (в Swagger). Связи между ними приходится держать в голове.
Решение: Артефакт дает разработчику:
-
Понимание бизнес-контекста для каждого API
-
Четкое представление, какой статус меняет конкретный эндпоинт
-
Возможность видеть весь жизненный цикл заявки и место своего API в нем
Для тестировщиков
Тестировщики составляют тест-кейсы на основе технической документации, но часто пропускают сценарии, потому что не видят полной картины переходов между статусами.
Решение: Артефакт становится основой для тест-дизайна:
-
Каждый переход между статусами-это потенциальный тест-кейс
-
Каждый API-эндпоинт в артефакте-точка проверки
-
Альтернативные потоки
Для менеджеров
Сложно отслеживать статус разработки и понимать, какие сценарии уже реализованы, а какие нет.
Решение: Артефакт можно использовать как чек-лист готовности:
-
Если API написан и протестирован-отмечаем его в артефакте
-
Если все API для статуса готовы-статус можно считать реализованным
-
На общих встречах открываем-артефакт и проходим по цепочке: «Что сделано? Что осталось?»
Итог
Артефакт, который мы построили, не требует сложных инструментов или фреймворков. Это просто структурированная таблица (или граф), но она решает реальную проблему: разрыв между бизнес-требованиями, логикой системы и технической реализацией.
Он не заменяет существующие артефакты (User Stories, Use Cases, OpenAPI), но связывает их воедино, создавая общий язык для всей команды. Это особенно ценно в проектах со сложной бизнес-логикой и большим количеством участников.
Я построила такой артефакт в тот момент, когда нужно было выровнять в понимании процессов и стейкхолдеров, и всех причастных к реализации.
Спасибо за внимание!
Автор: Marg_Odn

