ArchiMate+BPMN: апгрейд роли «бизнес-аналитик»

Бизнес-аналитик в процессе проектирования ИТ-решений
В идеальных условиях именно роль «бизнес‑аналитик» в производственном ИТ‑процессе должна быть «входной точкой» для бизнес‑заказчика, формализующей, как правило, неструктурированные требования в структурированные. Через эту же роль должна производиться обратная связь ИТ‑команды бизнес‑заказчику.
На практике такой подход встречается редко и функциональность роли «бизнес-аналитик» часто либо полностью, либо частично вменена другим производственным ролям — системным аналитикам, различного вида архитекторам, руководителям проектов, ИТ бизнес-партнёрам и т.д.
В каждой организации сложились свои разновидности ИТ-процессов и обязанности участников, но необходимость взаимодействия с бизнес-заказчиком и формализации его потребностей на автоматизацию в понятный ИТ-команде стандартизированный язык является общей.
Инструменты формализации бизнес-требований
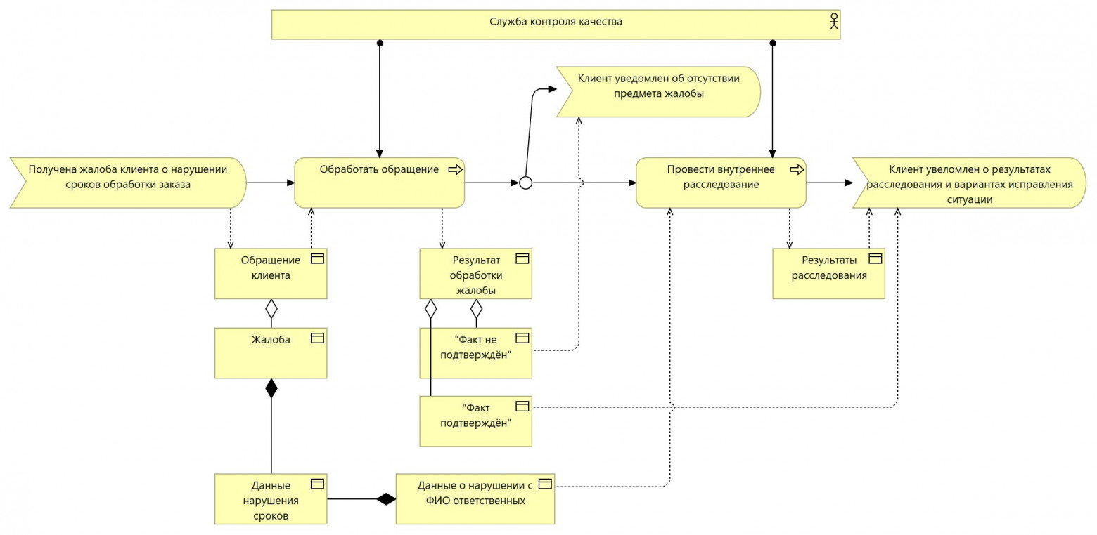
Бизнес-требования должны быть унифицированным инструментом, а значит — выражаться в типовом шаблоне. Шаблон может содержать различную бизнес-информацию, но ключевой с точки зрения проектирования ИТ-решения является информация с описанием бизнес-процессов как объекта автоматизации в привязке к глоссарию терминов.
Качественное описание бизнес-процессов автоматизации — основа проектирования и дальнейшего контроля качества ИТ-решений.
Стандартом (или лидером среди прочих нотаций, таких как EPC, CFF, IDEF0 и пр.) описания бизнес‑процессов можно назвать BPMN (Business Process Model and Notation). Данный язык действительно является мощным инструментом для изложения бизнес‑логики. А вот структуру бизнес‑объектов (или бизнес‑данных) в нём описать невозможно, только указать сами бизнес‑объекты в процессе. А эти объекты прямо созависимы с описываемыми бизнес‑процессами и глоссарием терминов. Такую возможность даёт Archimate, при этом в данном языке присутствуют и остальные ключевые для проектирования объекты описания: в таблице приводится сравнительный анализ элементов различных нотаций и языков моделирования.
Несмотря на то, что Archimate является более концептуальным и высокоуровневым, архитектурным языком моделирования, при его использовании можно так же достаточно детально описывать бизнес‑процессы. При этом, возможность описания в нём структуры данных (бизнес‑объектов) как части бизнес‑процесса позволяет отобразить, какие составные элементы бизнес‑объекта могут быть самостоятельным триггером и/или выходом шагов бизнес‑процесса. Такую логику нельзя отобразить в BPMN (как и в других приведённых выше нотациях). Это крайне полезное преимущество при проработке бизнес‑требований и дальнейшего взаимодействия с бизнес‑заказчиком.
Главным же преимуществом BPMN по сравнению с Archimate является огромное количество условий (логических операторов) и событий, что удобно для низкоуровневого описания и изложения очень подробной бизнес-логики.
Таким образом, использование бизнес‑аналитиком двух языков моделирования, BPMN и Archimate, для формализации бизнес‑требований на высоком и низком уровне — вопрос не только удобства, но и улучшения качества, связанности и дальнейшего каскадированиия бизнес‑требований. Такая агрегация инструментов — большой шаг в развитии роли и личных компетенций тех, кто в этой роли работает.
Бизнес-требования как часть архитектуры
Почему было упомянуто дальнейшего каскадирование требований: в статье https://habr.com/ru/articles/953794/ приводилось развёрнутое описание связи бизнес-требований и архитектуры. Отмечу здесь, что работа бизнес-аналитика затрагивает два архитектурных домена — бизнес-архитектуру и данные, т.к. ключевые объекты его проектирования — это бизнес-процессы и бизнес-объекты (концептуальные модели данных). Артефакты, разрабатываемые бизнес-аналитиком в любом случае всегда содержат (или должны содержать) компоненты этих двух доменов. Проблема в том, что как правило, пообъектная связь бизнес-требований с остальными доменами никем не выявляется.
Использование же Archimate в работе бизнес-анлалитика может стать первым шагом для чёткого и стандартизированного связывания бизнес-требований с техническими, мостиком между бизнесом и ИТ через проектирование архитектуры, в которой бизнес-аналитик выступает первым номером. Это инструмент, позволяющий сделать апгрейд роли «бизнес-аналитик» до участника архитектурного проектирования ИТ-решений, а также задающий контекст для роста в роль «бизнес-архитектор».
При внедрения Archimate в работу бизнес‑аналитика наравне с BPMN и стандартизации подхода проектирования бизнес‑требований на базе двух языков моделирования, можно сэкономить большое количество времени на «приземление» спроектированных бизнес‑процессов на ИТ‑ландшафт (обычно именно на этом этапе уходит самый большой временной ресурс участников проектирования). В идеальном варианте на схемах бизнес‑процессов в Archimate, полученных от бизнес‑аналитика, остальными ролями проектирования (например, архитекторами), должны добавляться объекты доменов приложений и инфраструктуры — информационные системы, интеграции, платформы и так далее в привязке к конкретным шагам бизнес‑процессов.
Автор: Eugene_Demochko

