ArchiMate: внедряем в практику бизнес-аналитика на примере соответствия BPMN
Аннотация
Это первая из запланированных статей по внедрению практики использования языка ArchiMate для различных ИТ-ролей. Конкретно этот материал будет полезен прежде всего бизнес-аналитикам для повышения уровня компетенций и дополнения инструментария моделирования бизнес-процессов, он является прямым продолжением темы апгрейда роли «бизнес-аналитик»: https://habr.com/ru/articles/954280/.
Метамодель
ArchiMate, как и BPMN, в своей метамодели имеет большой набор элементов:
В этой статье пример моделирования будет основан только на тех элементах, которые на мой взгляд имеют максимальную ценность для практики описания бизнес-процессов. Речь про 7 объектов:
-
роли;
-
триггеры и выходы процесса;
-
шаг процесса;
-
бизнес-объекты (входы-выходы шагов процесса);
-
логические операторы (и/или);
-
поток управления;
-
поток данных/информации.
Хотел бы обратить внимание на то, что в данной статье речь идёт только о нотациях, а не о содержании приводимого процесса, хотя и это можно рассматривать в контексте статьи о связи бизнес-требований с архитектурой организации https://habr.com/ru/articles/953794/).
Пример описания и соответствия
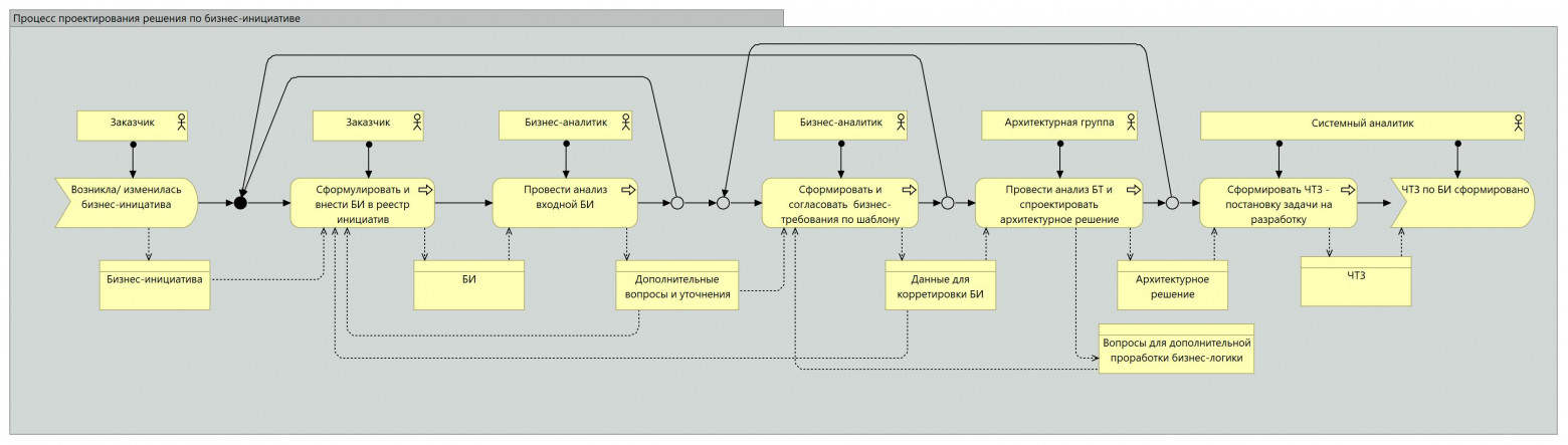
Данные варианы описания не единственно верные, но составлены именно так для демонстрации того, как смоделировать один и тот же процесс (сделал его верхнеуровневым и значительно упрощённым) в двух нотациях с соответствующим друг другу содержанием.
На обеих схемах использован одинаковый набор объектов и их наименований, указана одинаковая бизнес-логика движения процесса, включая возвраты через условия, а также его границы.
Используя данный пример в качестве пособия, вы можете достаточно быстро начать использовать ArchiMate в своей практике, например, смоделировав в нём готовую схему BPMN из текущей практики в качестве первого шага. Скачать дистрибутив для моделирования можно здесь: https://www.archimatetool.com/download/
Заключение
В данном примере использовалось только 7 объектов для моделирования. Если говорить про BPMN, то как отмечалось выше, на мой взгляд, этого набора из всей метамодели языка вполне достаточно для решения большинства задач по моделированию бизнес-процессов (разве что отдельно стоит упомянуть про дополнительные логические операторы (шлюзы), которые в примере не использовались, но крайне полезны в некоторых случаях). Если же говорить про ArchiMate, то эти 7 объектов точно так же достаточны для описания бизнес-процессов, но на потенциальной архитектурной схеме являются только одним «слоем» и могут быть дополнены большим количеством элементов бизнес-домена (и связей с ними): целями, задачами, стратегией, способностями, продуктами и т.д. Такая схема как результат работы бизнес-аналитика становится более комплексной, «объёмной» и связанной со многими корпоративными инструментами планирования и управления: продуктово-сервисным ландшафтом, системой постановки целей, формированием программ/портфелей/проектов и пр. О таком моделировании планирую рассказать в следующих статьях.
А в контексте данной статьи надеюсь, что приведённый пример станет для кого-то первым шагом для внедрения в практику такого эффективного языка моделирования, как ArchiMate и сделает его более популярным в сообществе бизнес-аналитиков и представителей прочих ролей, производящих моделирование процессов в своей работе.
Автор: Eugene_Demochko

